河南省人民政府关于印发河南省“十四五”教育事业发展规划的通知
河南省人民政府
关于印发河南省“十四五”教育事业
发展规划的通知
2022年01月21日
各省辖市人民政府、济源示范区管委会,省人民政府各部门:
现将《河南省“十四五”教育事业发展规划》印发给你们,请认真贯彻实施。
河南省人民政府
2021年12月31日
河南省“十四五”教育事业发展规划
教育是国之大计、党之大计。为加快推进教育现代化,构建高质量教育体系,建设教育强省,办好人民满意的教育,根据《河南省国民经济和社会发展第十四个五年规划和二○三五年远景目标纲要》和《河南教育现代化2035》,制定本规划。
一、开启河南教育现代化新征程
(一)发展基础和环境
我省是全国教育人口大省。2020年年底,全省有各级各类学校5.42万所,教育人口2873万人,占全省总人口的26.2%。“十三五”时期,省委、省政府坚持以习近平新时代中国特色社会主义思想为指导,全面贯彻党的教育方针,坚持社会主义办学方向,积极推动教育供给侧结构性改革,召开了全省教育大会,出台《河南教育现代化2035》《加快推进河南教育现代化实施方案(2019—2022年)》,各级各类教育持续健康发展,为经济发展、社会进步和民生改善作出了积极贡献。
——教育普及程度全面提升。“广覆盖、保基本、有质量”的学前教育公共服务体系初步建立,义务教育普及成果进一步巩固提升,普通高中大班额现象基本消除,学前教育毛入园率、义务教育巩固率、高中阶段毛入学率分别由83.2%、94%、90.3%提升至90.3%、96%、92.01%。中职学校布局持续优化,学校由875所整合至414所,校均规模由1502人提高至3472人。普通高校由129所增加至151所,高等教育毛入学率由36.49%提高至51.86%,进入普及化发展阶段。吸引364.4亿元社会资本投资教育,民办学校由16707所发展至21670所。
——教育质量稳步提高。基础教育教学质量显著提升。学前融合教育试点园覆盖所有县(市、区),158所省级示范园分别与316所农村薄弱园建立帮扶关系,建立了“强园带弱园”的帮扶机制。开展义务教育学校标准化建设和示范校、特色校创建活动。培育了百所普通高中多样化发展示范校,遴选109所普通高中生涯教育试点学校,成为全国较早开展生涯教育试点的省份。启动实施中小学“英才计划”,注重基础教育与高等教育的衔接发展。体育美育工作效果明显,劳动教育持续加强,128个城市的语言文字工作评估验收圆满完成。职业教育的类型教育定位基本形成。出台《河南省职业教育改革实施方案》,深化产教融合校企合作,我省成为部省共建、整省推进职业教育创新发展高地建设的7个省份之一。黄河水利职业技术学院进入国家重点打造的10所世界一流高职院校行列,9所高职院校被教育部认定为国家优质高职院校,郑州市成为首批国家产教融合试点城市。高等教育实现历史性突破。郑州大学、河南大学入选国家“双一流”建设行列,实现了我省高等教育发展史上里程碑式的重大突破。实施河南省优势特色学科建设、本科教学质量、特色骨干大学和特色骨干学科建设等工程,36个学科进入ESI全球排名前1%,入选国家级一流本科专业建设点262个,25所鲲鹏产业学院顺利落地。
——教育综合改革不断深化。制定《新时代河南教育综合改革方案》,推动教师管理体制改革、中小学布局调整和资源整合、高校内部治理机制改革等重点改革。稳妥推进高考综合改革,制定《河南省深化考试招生制度改革实施方案》,取消了7类26项高考加分项目。教育“放管服”改革成效显著,学校办学自主权得到落实,下放高校教师职称评审权,在中小学设置正高级职称,中小学教师“县管校聘”改革启动实施。中外合作办学机构和项目总数达到289个,境外办学机构达到9所。
——教育公平迈入新阶段。义务教育均衡发展和城乡一体化工作成效显著,158个县(市、区)全部顺利通过国家义务教育基本均衡发展评估验收。教育脱贫攻坚战全面打赢,资助政策体系更加完善,累计资助建档立卡家庭学生687万人次,发放资助金36.94亿元,基本实现了“不让一个学生因家庭经济困难而失学”的目标,控辍保学历史性地实现了动态清零。农村义务教育学生营养改善计划覆盖38个国家级贫困县和2个省级试点县,受益学生310.7万人。实施特殊教育提升计划,30万人口以上的县(市、区)均建立了独立设置的特殊教育学校。进城务工人员随迁子女入学保障、农村留守儿童教育管理等进一步加强。高校毕业生初次就业率保持在80%以上,大学生自主创业、基层就业和参军入伍人数稳步增长。
——教育服务能力明显增强。实施高校科技创新团队和人才支持计划,共支持高校科技创新团队150个、创新人才250名。高校承担国家自然(社会)科学基金项目数和资金量均达到全省总数的90%以上,承担国家杰出青年科学基金项目13项、国家优秀青年科学基金项目12项;高校建有8个国家级(省部共建)协同创新中心、29个省协同创新中心和120多个校级协同创新中心;承担来自行业企业的横向课题19107项、经费49.7亿元,一大批原创性科技成果推广应用。
2011—2020年全省各级教育入学机会
——教育保障能力不断加强。教育投入大幅度增加,各学段生均经费不断提高,各级政府投入责任有效落实,基本实现了两个“只增不减”。2020年全省教育总投入达到2802.2亿元,较2015年增加1061.1亿元,增幅60.9%。年均投入增幅居全国第4位。构建了从学前教育到高等教育,覆盖义务教育、高中阶段教育和职业教育各个阶段的全链条生均拨款制度,使各阶段教育财政投入有制度可依、有标准可执行。积极发展“互联网+教育”,中小学宽带网络接入率、多媒体教室配置率年度增长率均在10%以上。
“十四五”时期是开启全面建设社会主义现代化河南新征程的第一个五年。教育发展的外部环境和内部条件发生复杂而深刻的重大变化。
从国际上看,世界正经历百年未有之大变局,新冠肺炎疫情加速大变局演进,国际经济、政治、科技、文化、安全等格局发生深刻调整,全球人才和科技竞争更为激烈,新一轮科技革命和产业变革深入发展,对学习者的能力素养要求发生深刻变化,正在重塑教育形态并将加剧教育国际竞争。从国内看,我国发展已进入全面建设社会主义现代化国家新阶段,仍处于可以大有作为的重要战略机遇期。立足新发展阶段,贯彻新发展理念,构建新发展格局,建设科技强国,加快发展现代经济体系,不断释放经济增长的内需潜力,必须坚持优先发展教育,深化教育领域供给侧结构性改革,优化教育资源布局,加快培养创新人才。从我省情况看,黄河流域生态保护和高质量发展、新时代推动中部地区高质量发展两大国家战略叠加,省第十一次党代会提出锚定“两个确保”、实施“十大战略”,都离不开教育提供的人才支撑和智力支持,对教育事业发展提出了新的更高要求。
面对新形势新挑战,我省教育整体发展水平与经济社会发展需求还不够契合,发展不平衡、不充分的矛盾仍然突出,主要表现在:科学的教育理念尚未在全社会牢固树立,素质教育尚未全面落实,德智体美劳全面培养体系尚未完善;教育投入不足,资源配置仍不均衡,优质教育资源供给仍难以满足人民群众需求;体制机制改革滞后,创新潜力尚未充分释放,服务经济社会发展能力亟待提高。
(二)指导思想
坚持以习近平新时代中国特色社会主义思想为指导,按照“五位一体”总体布局和“四个全面”战略布局,增强“四个意识”、坚定“四个自信”、做到“两个维护”,坚定不移贯彻新发展理念,坚持稳中求进工作总基调,加强党对教育工作的全面领导,全面贯彻党的教育方针,以立德树人为根本任务,以推动教育高质量发展为主题,以深化教育供给侧结构性改革为主线,以改革创新为根本动力,着力补齐短板、铸造长板,提高质量、促进公平,不断完善德智体美劳全面培养体系,加快推进教育现代化,建设教育强省,办好人民满意的教育,服务支撑“十大战略”实施,确保高质量建设现代化河南、确保高水平实现现代化河南。
(三)基本原则
坚持党的全面领导。毫不动摇坚持和加强党对教育工作的全面领导,完善党领导教育工作的体制机制,坚持社会主义办学方向,全面贯彻落实党的教育方针,持续加强教育系统党的建设,以凝聚人心、完善人格、开发人力、培育人才、造福人民为工作目标,培养德智体美劳全面发展的社会主义建设者和接班人。
坚持以人民为中心。坚持教育公益性,促进教育公平,提高教育质量,扩大优质教育资源供给,不断缩小城乡、区域教育发展差距,保障弱势群体平等受教育权利,着力解决教育发展不平衡不充分的主要矛盾和突出问题,使教育改革发展成果更多更公平惠及全体人民,切实提升人民群众教育获得感。
坚持新发展理念。把优先发展教育事业作为推动党和国家各项事业发展的重要先手棋,加大人力资本投入,坚持质量为先、项目为王、内涵发展,加快转变教育发展方式,将新发展理念贯穿教育发展全过程和各领域,大力推进教育理念、体系、制度、内容、方法、治理现代化,把发展科技第一生产力、培养人才第一资源、增强创新第一动力更好结合起来。
坚持深化改革开放。以深化教育评价改革为牵引,统筹推进育人方式、办学模式、管理体制、保障机制改革,进一步增强改革的系统性、整体性、协同性,推动教育领域制度机制更加定型更加成熟,努力形成有利于创新人才成长的育人环境。坚持以开放促改革、促发展,立足河南,引进国内外优质教育资源,在与国内外、省内外互容、互鉴、互通中发展具有河南特色的现代化教育。
坚持融合发展。从经济社会发展大局出发谋划教育改革发展,实施科教融合、产教融合、军民融合、城乡融合发展战略。积极推动教育体系与产业体系、科技体系等有效对接,创新校企、校院、校地合作形式和机制;推进教育军地融合向深度和广度拓展,在人才培养、科学研究等方面持续加强同部队院校合作;积极推动基础教育城乡一体化发展,持续缩小城乡教育差距。
(四)主要目标
到2025年,基本建成以立德树人为根本任务的教育评价体系、优质均衡的基本公共教育服务体系、支撑技能社会建设的职业教育体系、开放多元的高等教育体系、服务全民终身学习的继续教育体系以及面向现代化的教育治理体系,形成制度更加完备、结构更加优化、保障更加全面、服务更加高效的高质量教育体系,人才培养水平和教育服务贡献能力显著增强,技能型社会、学习型社会建设加快推进,教育综合实力、现代化水平全面提升,有力支撑国家创新高地建设。到2035年,总体实现教育现代化,建成教育强省、人力资源强省和人才强省,教育现代化发展水平进入全国上游行列。
基础教育有品质。坚持教育的公益性、普惠性,全面提高15年基本公共教育发展水平。学前教育公共服务体系进一步完善,实现普及普惠发展,学前教育毛入园率达到93%,普惠性幼儿园覆盖率达到85%以上,力争公办幼儿园在园幼儿比例达到50%以上,保教质量明显提升。义务教育工作重点转向推进优质均衡,充分运用现代教育信息技术推动县域内城乡义务教育一体化发展,城乡之间、校际之间办学水平差距进一步缩小,义务教育巩固率达到96.4%。全面普及高中阶段教育,高中阶段毛入学率达到93.5%。
职业教育有优势。职业教育转向类型教育发展阶段,多元办学格局基本形成,产教融合、校企合作不断深化,高水平职业学校建设成效明显,办学能力显著增强、内涵质量明显提升。职业本科教育规模达到16万人。“职教高考”制度基本建立,职业学校育训并举的法定职责全面落实,纵向贯通、横向融通、层次分明的现代职业教育体系更加完善。“双师型”教师占专业课教师的比例超过60%。职业教育创新发展高地建设任务全面完成,技术技能人才待遇显著提升。服务全民终身学习的继续教育体系日益完善,技能型社会建设取得显著成效,尊重技能、崇尚技能的社会氛围基本形成。
高等教育有突破。深入推进高校布局、学科学院布局和专业设置调整优化,高校分类发展政策体系进一步完善。加快推进郑州大学、河南大学“双一流”建设。启动实施“双一流”学科创建工程,力争新增3个学科达到世界一流学科建设水平。持续推动新工科、新医科、新农科、新文科建设,带动引领我省新时代本科教育创新发展。高等教育毛入学率达到60%左右。加强高校科研平台建设,支持建设5个左右国家、部委重点实验室(创新平台),切实提升服务经济社会发展能力。
改革开放有作为。教育领域综合改革不断深化,高校内部治理机制改革、教师管理体制改革等一大批改革项目落地见效,教育评价体系更加科学,民办教育规范发展。持续深化“放管服”改革,政府依法宏观管理、学校依法自主办学、社会有序参与、各方合力推进的工作格局更加完善,基本形成支撑河南教育高质量发展的教育治理体系。出台支持政策,积极引进国内外优质教育资源。提高国际化创新型人才培养能力,打造“留学河南”品牌,加强和改进新时代中外人文交流,教育对外开放水平显著提升。
教育公平有保障。教育资源配置更加公平有效,“入园贵”“择校热”“大班额”等人民群众关心的教育热点难点问题得到有效破解,随迁子女、家庭经济困难学生、残疾少年儿童受教育机会得到更好保障,力争让每个孩子都能享受到公平而有质量的教育。
二、全面落实立德树人根本任务
坚守为党育人、为国育才使命,以树人为核心,以立德为根本,突出思想政治引领,坚持全员全过程全方位育人,培养担当民族复兴大任的时代新人。
(一)坚持用习近平新时代中国特色社会主义思想铸魂育人
充分发挥思政课的育人作用。深入推进习近平新时代中国特色社会主义思想进教材进课堂进头脑,用马克思主义中国化最新成果铸魂育人。用好《习近平新时代中国特色社会主义思想学生读本》,引导广大学生学习把握习近平新时代中国特色社会主义思想的历史逻辑、理论逻辑和实践逻辑。实施中小学三科统编教材“铸魂工程”,推进高校马克思主义理论建设工程重点教材统一使用。建立高校党委理论学习中心组巡听旁听制度。
建设高质量的思政课程体系。加强以习近平新时代中国特色社会主义思想为核心内容的思政课课程群建设,不断增强思政课的思想性、理论性、针对性,推动党的创新理论全面融入学校思政课程和思想政治工作。实施立德树人示范校工程,着力打造一批坚持社会主义办学方向、立德树人体制机制完善、服务地方有作为的示范校。实施高校青年马克思主义者培养工程,培养造就一大批对党忠诚、信仰坚定、素质优良、作风过硬的高校青年政治骨干。
开展习近平新时代中国特色社会主义思想教育活动。组织实施习近平新时代中国特色社会主义思想大学习领航计划和开展党史、国史、改革开放史、社会主义发展史学习教育活动,常态化开展学习宣传研究阐释,持续开展宣讲巡讲活动,推动习近平新时代中国特色社会主义思想学习研究全覆盖。推动习近平新时代中国特色社会主义思想落地生根、开花结果。
(二)构建一体化学校德育和思想政治工作新格局
实施高校思想政治工作质量提升工程。不断健全“三全育人”机制,构建目标明确、内容完善、标准健全、运行科学、保障有力、成效显著的高校思想政治工作体系。完善大中小学思政课一体化建设机制,成立河南省大中小学思政课一体化建设指导委员会,建立河南省大中小学思政课一体化建设研究中心及思政课实践教学基地,完善思政课教师“手拉手”备课机制,充分挖掘专业课程的思想政治教育资源,推动思政课程和课程思政协同发展,形成各类课程与思政课程同向同行、专业教育和思政教育有机融合的协同育人格局。推进全省高校网络思想政治工作中心、网络信息安全研究与分析中心及网络联盟建设,构建“互联网+育人”工作体系。提升全省网络思政课建设水平,建强网络思政课阵地,丰富网络思政课内容供给。
加强高校马克思主义学院建设。扎实推进马克思主义学院内涵式发展,加强马克思主义理论学科建设,支持有关高校申报马克思主义理论学科博士学位授予点,形成学科特色和优势。提升马克思主义理论专业人才培养质量。加强马克思主义理论宣传,强化马克思主义学院建设政策支撑。建强建优重点马克思主义学院,支持基础较为薄弱、实力明显不足的本专科高校建设马克思主义学院,特别是民办高校的马克思主义学院建设工作。发挥国家和省重点马克思主义学院的示范带动作用,推进对其他院校尤其是民办高校马克思主义学院的结对帮扶工作。
加强职业学校思想政治教育。成立河南省中职思想政治教育教学指导委员会,落实教育部、河南省政府关于深化职业教育改革推进技能社会建设的意见,突出“德技并修”,树立崇尚技能的价值导向。全面加强职业学校师德师风建设和思政课程与课程思政建设。推进技能社会文化建设,建设100所职业学校校园文化示范学校。举办文明风采竞赛、素质能力大赛、中华优秀传统文化大赛、创新创业大赛等活动,建设5个左右职业教育红色文化研学旅行示范基地。开展职业意识及通用技术技能教育,推进职业体验教育,弘扬劳动光荣、技能宝贵、创造伟大的时代风尚,营造崇尚技能的社会氛围。
加强学校思政工作队伍建设。推动大中小学校按照国家要求配备专职思政课教师,指导高校按照师生比不低于1∶350标准,逐步建强思想政治理论课教师队伍。持续实施中小学班主任素养提升工程,培育和宣传师德标兵、优秀班主任、优秀少先队辅导员等先进典型。完善高校专职辅导员职业发展体系,落实国家职务职级“双线”晋升办法和保障激励机制。推进网络育人质量体系建设,打造时政育人专业队伍,加强对大中小学生的时政教育。完善各类学校党建带团建队建机制,构建党、团、队相衔接的思想政治教育体系。推动领导干部上讲台开展思想政治教育活动常态化,壮大思想政治工作力量。启动思政课教师能力提升工程,完善省、市、校三级培训体系。多措并举,提升思政理论课教学效果。
建立健全学校德育工作贯彻落实机制。推动各地“一校一案”落实《中小学德育工作指南》,引导学生养成良好思想道德、心理素质和行为习惯。在中小学深入开展“学习新思想,做好接班人”“开学第一课”等主题鲜明、内容丰富、形式多样、仪式感强的教育活动。每年选树在中小学德育工作中表现突出的集体100个、个人200名、名班主任工作室主持人50名和优秀班主任200名,遴选一批中小学德育工作优秀案例、学科德育精品课程、中小学社会实践教育基地和青春(红领巾)寻访示范线路,形成大中小学纵向衔接、学校家庭社会横向联动的德育工作格局。发挥校园文化育人功能,持续开展全省教育系统“两创两争”精神文明创建活动。加强校园网络文明建设,开展形式多样的网络文明主题实践活动,发展积极健康的校园网络文化。
发挥团、队组织在德育和思想政治工作中的独特作用。全面贯彻落实省委关于全面加强新时代少先队工作的实施意见,充分发挥学校共青团、少先队组织的政治功能,积极开展“青年大学习”“红领巾爱学习”“青春(红领巾)寻访”“红领巾心向党”等活动,用好“三会两制一课”“主题团队日”“示范团队课”等组织化学习方式,不断加强少先队员光荣感教育和共青团员先进性教育,建立健全“队前教育”“团队衔接”“推优入团”“推优入党”等政治培养链条,不断巩固和扩大党执政的青少年群众基础。
(三)促进学生综合素质全面提升
加强和改进学校体育美育。积极推进体教融合,开齐开足上好体育美育课,改善场地器材配备,配齐配强体育、美育教师。强化学校体育美育育人功能,聚焦教会、勤练、常赛,逐步完善体育“健康知识+基本运动技能+专项运动技能”、美育“艺术基础知识基本技能+艺术审美体验+艺术专项特长”教学模式。推动每名学生至少熟练掌握一项终身受益的运动技能和一两项艺术特长。加大校园足球场地建设力度,带动校园篮球、排球、武术、游泳、冰雪运动等项目发展。完善《国家学生体质健康标准》抽测、公示、反馈和等级证书制度,健全面向人人的学校美育育人机制,拓展省、市、县、校四级美育实践活动平台。
构建大中小学衔接的劳动教育体系。强化劳动教育树德、增智、强体、育美的综合育人功能,把劳动教育纳入人才培养全过程。创建一批劳动教育特色学校和劳动教育实践基地,组织学生参加日常生活劳动、生产劳动和服务性劳动。建立专兼职结合的劳动教育教师、教研员队伍。开展大中小学劳动周(月)活动,组织开展学生劳动素养监测,将劳动素养纳入学生综合素质评价体系,初步构建课程体系完善、师资队伍合理、保障机制健全的劳动教育体系。
加强新时代学校健康教育。全面实施中小学健康促进行动,增强师生健康观念和公共卫生意识,形成文明健康的生活方式,促进学生身心健康和全面发展。着力构建政府支持、部门联动、学校主体、社会参与的学校健康教育体系。开齐开足健康教育课程,加强学校卫生保健机构人员和设施配备。健全学生健康体检和体质健康监测制度,加强儿童青少年近视防控。
加强法治教育。推进习近平法治思想学习宣传,强化法治教育培训。坚持以宪法为核心、以民法典为重点,扎实推进青少年学生法治教育工作。加强青少年法治教育实践基地和法治资源教室建设,充分发挥青少年法治教育中心的智库作用,全面提升青少年法治意识和法律素养。持续开展学生“学宪法讲宪法”活动和国家宪法日“宪法晨读”活动,进一步普及宪法知识。
强化学生成长成才教育。统筹学校、社会、政府力量,完善综合素质拓展“第二课堂”育人体系,按照“项目化运作、动态化管理、长效化推动”的原则,持续开展“出彩中原”大学生社会实践活动,让学生在实践中强信念、学本领、长才干,广泛开展大中专学生“三下乡”“返家乡”社会实践活动,组织学生在社会实践中了解国情、服务社会、提高社会化能力;持续开展“大美学工”评选、学生工作优秀成果展演等项目培育和典型选树活动,不断增强高校学生工作育人意识,激发育人活力;加强线上线下网络素养教育推广普及工作,大力开展争做校园好网民活动,推进网络素养教育实践基地建设,加强网络诚信教育,广泛开展网络公益活动。
推进生态文明学校建设。将习近平生态文明思想和生态文明建设纳入学校教育教学活动,培养青少年生态文明行为习惯。推进绿色学校创建,引导师生积极践行绿色生活方式,为持续改善生态环境营造良好社会氛围。推进生态环境保护学科建设,加大生态环境保护高层次人才培养力度。
深化学校国防教育改革创新。进一步加强对学校军事课和学生军事训练的管理和指导,健全学校国防教育和学生军事训练评价机制。加强高校和高中阶段学校国防教育及军训工作,开展形式多样的国防教育活动,增强青少年学生国防观念。
强化国家安全教育。加强大中小学国家总体安全教育,增强维护国家主权安全和发展利益的意识。充分挖掘线上线下、课内课外蕴含的丰富教育元素,引导学生学思践悟,推动理想信念教育常态化,构建爱国主义教育长效机制。
加强新时代语言文字工作。继续推广普及国家通用语言文字,提高普及程度,提升普及质量。普通话总体普及率要达到90%。完成各级各类学校语言文字工作达标建设,开展语言文字规范化示范校创建。持续推进中华经典诵读工程,打造“中华经典诵写讲大赛”“诗词大赛”“汉字大赛”等特色品牌。实施语言资源保护二期工程,出版《河南汉语方言资源集》。建设河南汉语方言资源展示平台,促进语言资源的开放共享。
(四)健全家庭学校社会协同育人体系
完善协同育人机制。强化家庭育人基本责任,健全家庭教育指导服务体系。加强家长委员会、家长学校、家长课堂建设,广泛宣传正确的家庭教育理念和科学方法,帮助家长树立正确的育人观、成才观,发挥家长言传身教的作用,用良好家教家风涵育道德品行,帮助孩子养成好思想、好品格、好习惯。家校协同加强中小学生作业、睡眠、手机、读物、体质管理,促进学生健康成长。统筹发挥校内外自然资源、文化资源、体育资源、科技资源、国防资源和企事业单位资源的育人功能。
强化校外教育与学校教育、家庭教育有效衔接。打造一批中小学社会实践教育基地、研学基地和寻访线路,探索与社会力量合作开展中小学社会实践、研学实践和寻访实践等活动,丰富校外教育内容和形式,推动实施公民道德建设工程,通过开展文明创建、志愿服务、英模评选等活动和进行文明礼仪、诚实守信、勤俭节约、劳动创造幸福等教育,推动社会教育常态化、制度化、社会化。充分发挥媒体作用,在全社会树立科学的成才观、教育观,缓解家长教育焦虑,营造良好教育生态。
减轻义务教育阶段学生作业负担和校外培训负担。全面落实关于进一步减轻义务教育阶段学生作业负担和校外培训负担的意见,强化学校育人主体地位,坚持应教尽教,着力提高教育教学质量和服务水平,科学合理布置学生作业,扎实有效开展课后服务,使学生学习回归校园。深化校外培训机构治理,坚持从严从紧,全面规范校外培训机构培训行为,基本消除学科类校外培训各种乱象。建立“双减”工作协调机制,落实部门职责,形成工作合力,坚持政府主导、多方联动,统筹学校、社会、家庭力量,形成三位一体育人格局。确保学生作业负担和校外培训负担、家庭教育支出和家长精力负担显著减轻,教育质量进一步提高,人民群众对教育的满意度明显提升。
三、推进基本公共教育均等化
坚持基本公共服务均等化、普惠化、便捷化方向,建立健全科学合理的基本公共教育资源均衡配置机制,提高供给能力和水平,逐步缩小区域、城乡、校际差距。不断深化教育教学改革,大力发展素质教育,让每个孩子都能享有公平而有质量的基本公共教育。
(一)完善学前教育保障机制
完善学前教育服务体系。实施第四期学前教育行动计划,推动学前教育普惠扩容,构建覆盖城乡、布局合理、公益普惠的学前教育公共服务体系。持续开展城镇小区配套幼儿园和无证幼儿园治理行动,确保配套幼儿园办成公办园或委托办成普惠性民办园,回归公共服务属性;完善县、乡、村三级农村学前教育公共服务网络,确保每个乡镇办好1—2所公办中心幼儿园,带动乡村幼儿园发展,满足城乡适龄幼儿就近入园需求。严格幼儿园准入管理,依据标准审批设立幼儿园,确保新增幼儿园办园条件达标。加强园舍条件改善,重视活动环境创设,丰富玩教具、图书配置。落实幼儿园教职工配备标准,逐步解决公办园教职工编制问题。全面落实省定公办园生均综合财政拨款和普惠性民办园奖补政策,完善公办园和非营利性民办园(包括普惠性民办园)收费政策,加强民办园收费监管,规范幼儿园收费行为,严禁民办园上市、过度逐利等行为。
提升学前教育保教质量。实施幼儿园保教质量规范与提升工程。坚持以游戏为基本教学活动,推进科学保教,扭转和治理“小学化”倾向,促进幼儿在生活中学习、在游戏中成长。实施幼小衔接行动计划,推进幼儿园和小学开展入学准备和入学适应教育,实现幼小双向、科学、有效衔接。完善学前教育教研体系,在各级教研部门明确学前教育教研员,落实教研指导责任区制度,依托城市优质幼儿园和乡镇公办中心幼儿园建立城乡学前教育资源中心,发挥其辐射指导作用,统筹做好区域内各类幼儿园的教研和业务指导工作。规范办园行为,建立全覆盖的安全风险防控体系。
(二)推动义务教育优质均衡发展
高标准高质量发展义务教育。按照“乡村优先、城镇为主、城扩乡优、城乡一体”的原则,统筹配置教育资源,建立学校标准化建设长效机制,全面落实城乡统一的义务教育学校建设标准、教师编制标准、生均公用经费基准定额标准、教育资源建设标准、基本装备配置标准。落实义务教育公民办结构要求,确保义务教育学位主要由公办学校和政府购买方式提供。加强城镇义务教育学校建设,合理有序增加学位,基本消除大班额,逐步降低班额标准。推进义务教育薄弱环节改善与能力提升工作,继续加强乡村小规模学校和乡镇寄宿制学校建设,按标准配齐配足各类教育装备,改善寄宿制学校食宿条件、文化生活条件,彻底解决大通铺、学生洗澡难和如厕难等问题,打造“乡村温馨校园”。推进县域内义务教育城乡之间、学校之间优质均衡发展,开展义务教育优质均衡发展先行实验县(区、市)创建工作。
加强教育教学管理。健全学校教学管理规程,统筹制定教学计划,严格按照国家课程方案、课程标准和省课堂教学基本要求实施教学。运用现代教育技术推动教学改革,坚持因材施教,鼓励教学创新,强化教学过程的实践性和体验性,注重保护学生好奇心、想象力、求知欲,激发学习兴趣,提高学习能力。加强优秀教学成果培育、遴选和推广,建设一批教学改革示范校、示范区。全面加强和改进义务教育学校管理工作,深入实施义务教育学校管理能力提升工程,开展义务教育标准化管理示范校、特色校评估认定,以点带面,促进学校标准化、优质化发展。全面加强学生日常教育管理工作,实施中小学班主任能力提升工程,开展最美中小学生宣传推介活动,培育“五育并举”实验区、实验学校,教育引导学生全面发展、健康成长。强化教研支撑作用,完善省、市、县、校级教研体系,创建标准化基础教育教研机构。
健全控辍保学长效机制。巩固控辍保学成果,坚持依法控辍,提高质量控辍,落实扶贫控辍,强化保障控辍。加强学生失学辍学情况监测,健全家庭经济困难学生、残疾儿童、留守儿童和随迁子女关爱与精准帮扶责任制,完善控辍保学督导机制和考核问责机制,确保除因身体原因不具备学习条件外的义务教育阶段适龄少年儿童不失学辍学。
(三)鼓励高中阶段学校多样化有特色发展
巩固提升高中阶段教育普及水平。推进普通高中教育和中等职业教育协调发展,保持普职比大体相当。继续实施普通高中改造计划,推进普通高中标准化建设,努力消除大班额、超大班额,为新课程改革实施提供保障。重点推动县域普通高中质量提升,创新人才培养模式,引导学校自主特色发展,构建良好育人生态,逐步形成优质化、多元化、特色化普通高中发展格局。探索建立激励机制,推动初中毕业未升学学生和从业人员完成高中阶段教育。
推动普通高中育人方式改革。统筹推进普通高中新课程改革和高考综合改革,制定普通高中课程设置方案,加强学校课程建设,充分挖掘课程资源,开设丰富多彩的特色课程。促进普职融通,鼓励普通高中与中等职业学校课程互选、学分互认、资源互通。深化课堂教学改革,制定普通高中新课程学科教学指导意见,坚持问题导向,积极探索基于情境的互动式、启发式、探究式和体验式等课堂教学,注重加强课题研究、项目设计、研究性学习等跨学科综合性教学,突出实验教学,开展基于学科核心素养和学科大概念的教学实践,着力培养适应学生终身发展和社会发展需要的正确价值观念、必备品格和关键能力。指导学校建立学生发展指导制度,加强指导教师培训,构建学校、家庭、社会协调指导机制,加强对学生理想、心理、学习、生活、生涯规划等方面的指导。
(四)完善特殊教育和专门教育保障机制
提升特殊教育发展水平。进一步巩固和完善以随班就读为主体、以特殊教育学校为骨干、以送教上门和远程教育为补充的特殊教育保障机制,为残疾少年儿童提供适宜的教育。加强特殊教育学校能力建设,全面改善特殊教育办学条件,建立随班就读支持保障体系,推动孤独症学校建设。推动课程教学改革,落实“一人一案”,坚持分类施教,提高教育教学的针对性。大力推进融合教育,加快发展非义务教育阶段特殊教育。支持职业教育机构加强残疾人职业技能培训,拓宽和完善残疾人终身学习通道。实施普通学校无障碍设施改造计划。
加强专门学校建设和专门教育工作。科学规划专门学校建设,不断改善办学条件,依法规范招生,完善运行机制,创新教育载体,提高对有严重不良行为未成年人的教育矫治水平。
重视农村留守儿童和困境儿童关爱保护。加强法治教育、安全教育和心理健康教育,优先满足留守儿童寄宿需求。推进随迁子女入学待遇同城化,根据就近入学原则,保障随迁子女平等享受基本公共教育服务。简化优化随迁子女入学程序,完善便民服务举措,将随迁子女与城市学生统一管理、统一编班、统一教学、统一安排活动。定期开展随迁子女教育发展水平监测评估,保障随迁子女平等受教育权利。
着力构建教育装备发展新格局。加快高质量“用、建、配、管、研”教育装备体系、技术体系和人才体系建设。完善教学装备配备标准,扎实做好装备产品质量检测、第三方质量验收及动态监测工作。进一步促进教育装备和教育教学融合创新,持续做好中招理化生实验操作考试工作,积极探索小学实验能力考核评价机制方法,自2024年起将普通高中实验操作考试纳入全省统一学业水平考试,组织开展学生小制作小发明、教师自制教具和实验教学技能大赛。深入开展教育装备标准化实验学校建设,推动学校实验室及功能教室、图书馆、信息化设施设备、艺体场所、劳动(实践)教育场所提标升级。
四、增强职业教育适应性
深入贯彻全国和全省职业教育大会精神,全面落实国家和我省职业教育改革实施方案,坚持类型定位,完善职教体系,深化产教融合、校企合作,着力打造职业教育创新发展高地,推动技能型社会建设。
(一)完善类型教育人才培养体系
完善现代职业教育体系。坚持职业教育的类型教育基本定位,建立紧密对接各产业链、生活各领域和人口各年龄段的现代职业教育和培训体系。巩固中等职业教育的基础地位,实施中等职业学校标准化建设工程,推动中等职业学校基本办学条件全面达标。加强文化知识和技能基础教育,注重为高等职业学校输送具有扎实技术技能基础和合格文化基础的生源。强化专科层次高等职业教育的主体地位,推动专科层次高等职业教育提质培优,重点办好服务地方发展的品牌专业(群),将专科层次高职学校建设成为集就业、升学、培训、创新于一体的区域技术技能教育资源集聚地。
构建高层次技术技能人才培养体系。稳步发展本科层次职业教育,高标准建设职业本科学校和专业,保持职业教育办学方向不变、培养模式不变、特色发展不变。支持优质专科高职学校围绕高端产业和产业高端需求举办本科层次职业教育,鼓励应用型本科学校开展职业本科教育。严格执行本科层次职业学校设置标准和专业设置管理办法,坚持高标准、高起点、高要求,探索开展本科层次职业教育教学工作合格评估。发展以职业需求为导向、以实践能力培养为重点、以产学研用相结合为途径的专业学位研究生培养模式。
深化职业教育教师、教材、教法改革。加强“双师型”教师队伍建设,完善职业学校“双师型”教师认定标准和认定办法,健全校企互聘兼职的教师管理制度。完善基于生产实际和岗位需求的职业教育专业教学标准和课程建设标准,完善模块化、系统化的实训课程体系。聚焦重点产业发展需求,校企“双元”合作开发省级规划教材,推行新型活页式、工作手册式教材。打造河南省职业教育数字化教学资源公共服务平台,运用现代信息技术改进教学方式方法,推进虚拟工厂等网络学习空间建设和普遍应用。大力推广技能教育的“一体化”教学,培养“一体化”教学师资队伍。强化学生实习实训,确保实践性教学学时占总学时数一半以上。加强技能大赛、教学大赛工作,推动职业教育竞赛活动体系化、教学化、全员化。建立职业教育教学工作合格评估机制,完善职业学校教学工作诊断与改进制度,试点开展职业教育专业认证工作,完善职业教育质量年报编制发布制度。成立河南省职业教育指导咨询委员会。完善省级职业教育标准体系。
(二)深化产教融合校企合作
实施产教融合发展行动计划。持续推动建立以城市为节点、行业为支点、企业为重点的产教融合发展路径与模式。支持郑州市建设国家产教融合型试点城市,重点培育5个左右省级产教融合型城市。建设一批高水平产教融合园区、产教融合实训基地,培育一批省级示范性职业教育集团、产教融合专业联盟和应用技术协同创新中心。支持建设50所左右省级示范性产教融合型职业院校、30个左右基于产教融合示范性产业学院,支持一批在校企合作方面取得显著成效的产教融合项目。
充分发挥企业重要办学主体作用。将校企合作作为基本原则纳入职业学校章程,支持和规范企业参与人才培养全过程,推动引企入校、引校进企,支持企业以股份制、混合所有制等形式举办或参与举办职业学校、产业学院和职业培训基地。支持一批产教融合型企业建设,支持有条件的在豫央企和省属国企率先成为产教融合型企业,落实“金融+财政+土地+信用”组合式激励政策,规模以上企业参与职业教育(集团化办学)比例达到70%。允许校企合作企业根据办学成本获得合理回报,探索建立企业成本补偿机制,对企业举办的职业学校按规定给予支持。加强行业职业教育教学指导委员会建设,分行业出台和落实职业教育支持政策。建立省级产教融合校企合作信息共享服务平台,促进校企需求精准对接。继续办好产教融合发展战略国际论坛。
推动专业紧密对接产业。围绕装备制造、绿色食品、电子制造等战略支柱产业链,新型显示和智能终端、生物医药、节能环保等战略新兴产业链,氢能和储能、量子信息、基因技术等未来产业,主动对接区域经济社会发展需求,动态调整优化职业教育专业层次结构,推动职业教育专业链与人才链、产业链同频共振、深度融合。支持职业学校专业群建设,打造一批具有河南特色的职业教育品牌专业群。引导和支持职业学校面向生产一线开展科技创新,强化技术开发和成果转化能力。
(三)推动技能型社会建设
落实学历教育与培训并举的法定职责。按照育训结合、长短结合、内外结合的要求,面向社会广泛开展职业培训,重点加强面向离校未就业高校毕业生、退役军人、农民工、高素质农民、残疾人、去产能分流职工、企业职工等群体的职业培训。把职业学校纳入重点职业培训机构目录清单,引导职业学校与企业共建一批示范性职工培训基地,确保职业技能培训与产业需求有效对接。积极扩大职业技能培训规模,优质职业学校年培训人次达到在校生规模的2倍以上。普遍实行“1+X”证书制度,提升职业技能等级证书“含金量”,对接国家资历框架和学分银行,探索建立工作岗位、课程体系、技能大赛、职业技能等级证书“岗课赛证”综合育人机制。
提高技术技能人才待遇。健全以职业能力为导向、以工作业绩为重点、注重工匠精神培育和职业道德养成的技能人才评价体系,完善符合技术技能人才特点的职称评审与职务职级晋升制度,建立职业技能等级认定与职称评审贯通机制,拓宽技术技能人才发展通道。落实提高技术技能人才待遇有关政策,推动职业学校毕业生在落户、就业、参加机关企事业单位招聘、职称评聘、职务职级晋升等方面与普通学校毕业生享受同等待遇。加大对参加职业技能大赛成绩突出学生的表彰奖励力度,办好职业教育活动周和世界青年技能日宣传活动。全面推进职业体验教育,建设200个向社会开放的省级职业启蒙和职业体验基地,开展职业意识及通用技术技能教育。
(四)建设国家职业教育创新发展高地
加快推进职教高地建设。全面贯彻落实教育部、河南省政府关于深化职业教育改革推进技能社会建设的意见。着力解决束缚职业教育发展的体制机制障碍,重点在办学体制、育人模式、体系建设、内涵发展、考试招生等方面深化改革。加快建立“职教高考”制度,完善“文化素质+职业技能”为主、符合职业教育规律的考试招生标准和办法,逐步建立分类考试、综合评价、多元录取的职教高考制度。按照专业大致对口原则,提高应用型本科学校、职业本科学校招收中高职毕业生比例。
推动职业教育提质培优。支持国家高职“双高计划”学校加快推进中国特色高水平高职学校建设,重点打造100所左右省级高水平职业学校和150个左右高水平专业群,带动全省职业学校提档升级,争取更多高职学校进入国家高职“双高计划”。完善政府、企业、行业、学校多方参与的实训基地建设机制,重点建设一批省级高水平专业化产教融合公共实训基地,实训项目专业覆盖率达到60%以上。支持职业院校开展虚拟仿真实训基地建设,省市共建一批多功能、开放式、共享化、全覆盖的公共实训基地。
五、提升高等教育质量
深入实施创新驱动、科教兴省、人才强省战略,持续推进高校分类发展,调整优化学科学院和专业结构,加快“双一流”“特色骨干大学和特色骨干学科建设高校”建设,着力提升本科、研究生教育质量,力争更多高校达到“双一流”建设水平,带动高等教育整体高质量发展。
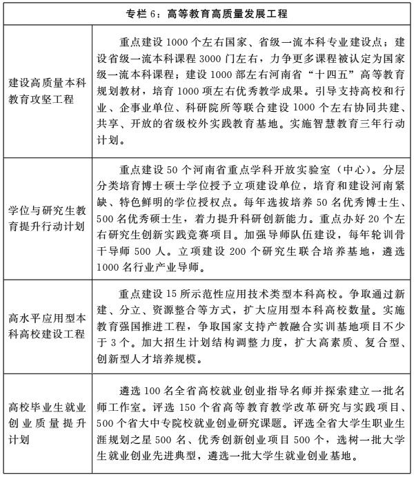
(一)推进高校分类发展
完善普通高校分类发展体系。坚持按照“双一流”、特色骨干、应用型本科、高等职业教育等类型精准施策,对不同类型的高校实行分类管理、分类建设、分类考核,引导高校科学定位、特色发展、争创一流。支持郑州大学、河南大学打造一流、高端突破,增强服务国家重大战略和国家创新高地建设能力,提升综合实力,充分发挥示范引领作用。支持省特色骨干大学和特色骨干学科建设高校对标一流,提高教育教学质量,培养学术研究型和应用研究型人才,提升核心竞争力和支撑服务能力,建设成为行业领先、特色鲜明、位居全国同类地方高校前列的高水平大学。以示范性应用技术类型本科高校为引领,引导高等学校紧密对接区域和行业发展实际,加强应用基础研究和应用研究,重点加强实验实训实习环境、平台和基地建设,提升应用型人才培养水平,重点建设15所左右特色鲜明和区域内有重要影响的高水平应用型本科院校。巩固专科层次高等职业教育在现代职教体系中的主体地位,扩充本科层次职业教育资源,探索长学制贯通培养模式,推动高等职业教育提质培优。
推进高等教育分类评价。改进高等教育教学评估、学位授权评估、学科专业评估,坚持“学生中心、产出导向、持续改进”理念,推动提高人才培养质量。实施高等教育分类评价、精准评价,指导不同类型高校找准坐标和发展方向,引导和激励高校各安其位、各展所长、特色发展,加强创新型、复合型、应用型等人才培养。加强高等教育普及化阶段的理论与实践研究。实施招生计划分类管理,推动高校建立招生计划安排与学科专业调整、人才培养与就业指导联动机制。加快构建类别清晰、结构合理、定位准确、特色鲜明的高等教育高质量发展体系,推动高等教育优势资源更加集聚、创新生态更加优化、人才培养更加精准,满足经济社会发展对不同类型人才的需求。
(二)调整优化学科学院和专业结构
调整优化学科学院结构。重塑升级传统优势学科,推动作物学、食品科学与工程、机械工程、材料科学与工程等传统优势学科与前沿科技、跨界创新、颠覆模式对接。大力发展新兴交叉学科,有效解决产业发展关键技术问题。培育创建未来学科,推进现有产业未来化和未来技术产业化。持续加强基础学科,着力破解学术瓶颈和技术难题。大力发展人文社会学科,推动人文社会科学研究成果解决社会问题。以学科为统领,打破学校和部门界限,整合省内学科资源,规范优化高校学院设置。每个一级学科原则上要设置在同一学院,集聚学科资源;相同或相近的教学、科研职能原则上应归并在同一学院。聚焦有效服务产业,逐步构建“优势学科+学科研究院+产业研究院”的特色鲜明、错位发展、服务精准的学科学院形态体系。积极探索“院办校”发展模式改革,推进校院两级管理、办学重心下移。将学部制、大部制、书院制改革有机结合,积极探索分工协作、相辅相成、协同育人的培养体系和育人模式。开展调整优化改革试点,在人才流动、资源整合、成果共享等方面给予政策支持。
调整优化本科专业结构。遵循高等教育发展和人才培养成长规律,以我省经济转型发展、产业结构调整和创新驱动对人才的需求为导向,深度对接未来产业前瞻布局、新兴产业抢滩占先、传统产业高位嫁接,坚持“撤、停、增、锻、塑”并举调整优化专业结构,撤停调整低质专业、锻强提质优势专业、重塑升级传统专业、扩面新增新兴专业、布局培优未来专业,不断增强本科专业与我省经济高质量发展的契合度。加强专业结构对经济社会发展需求适应度、支撑引领力研究,搭建本科专业需求信息采集与发布大数据平台,着力提升我省高校本科专业建设水平和服务现代化河南建设能力。
(三)提升本科和研究生教育教学质量
推进本科教育提质创新。实施建设高质量本科教育攻坚行动,持续推动新工科、新医科、新农科、新文科建设,带动引领新时代本科教育创新发展。进一步强化人才培养中心地位,深入推进书院制、学分制、导师制改革,严格学习过程管理,加强学风建设。加强高校办学条件、师资队伍、教学过程、培养质量全流程全领域的质量监测,建立健全人才培养方案、教学过程和教学考核等方面质量监控和评价机制,加强大学质量文化建设。持续深化一流本科专业和课程建设,加强“十四五”高等教育规划教材建设,形成一批培养高素质人才的支撑载体。指导高校创建基础学科拔尖学生培养基地,加强数理化生等基础学科人才培养。加快推进高校本科专业认证工作,开展保合格、上水平、追卓越的三级专业认证。持续深化创新创业教育改革,健全“全覆盖、多层次、个性化”的创新创业教育体系,加强高校大学生创新创业示范基地和深化创新创业教育改革示范高校建设,深入实施大学生创新创业训练计划,建设一批“青年红色筑梦之旅实践教育基地”,承办中国国际“互联网+”大学生创新创业大赛,开展“挑战杯”河南省大学生课外学术科技作品竞赛和创业计划竞赛。坚持“以赛促学、以赛促教、以赛促创”,完善创新创业激励措施和保障机制,强化创新创业导师培训,形成国家、省、学校三级竞赛体系。
加快研究生教育高质量发展。以立德树人、服务需求、提高质量、追求卓越为主线,实施立德树人固本、学科建设培优、教育规模扩容、培养质量提升、导师能力拓展、专业学位提质、教育质量保障、对外合作深化、招考模式改革、管理队伍强化等研究生教育十大行动。突出科教融合育人机制,以大团队、大平台、大项目支撑高质量研究生教育,持续增强基础学科实力和后劲。加快推进产教融合,强化校企联合培养基地建设,健全行业产业导师选聘制度,探索实施“专业学位+能力拓展”育人模式。分层次确定一批立项建设单位和学位点,积极培育和建设河南紧缺、特色鲜明的学位授权点。加强导师队伍建设,全面提升导师的政治素质、师德师风、学术水平和指导能力。强化研究生教育质量监管,成立研究生教育研究中心,加强课程教材和核心课程建设,推动研究生教育教学改革、教育理论研究与实践创新,以论文评优引领创新,以论文抽检保障质量,严把研究生培养质量关,加大分流淘汰力度。加强研究生管理队伍建设,提高管理队伍业务能力和专业化服务水平。
促进高校毕业生更加充分更高质量就业。实施高校就业创业指导队伍培优计划,深入开展高校毕业生就业状况跟踪调查和经济发展对毕业生人才需求调查工作,持续深化就业与人才培养、招生计划联动改革。鼓励大学生积极参与实习见习,进行职场体验,提升就业能力。开展“新时代·新梦想”就业创业公益帮扶行动,加大对特殊群体毕业生的帮扶力度。实施大学生就业三级市场体系增能计划,促进省校、校校之间信息互通、资源共享,拓宽市场化社会化就业渠道。实施大学生就业创业技能提升计划,把就业创业文化作为校园文化建设的重要内容,鼓励大学生参加各类就业创业实践活动。以大学生职业生涯规划大赛、创新创业大赛等实践活动为引领,选树一批大学生就业创业先进典型,培养大学生创新创业意识,提升职业规划与就业创业能力,营造有利于大学生就业创业的浓厚氛围。持续加强省大学生就业创业综合服务基地建设。大力扶持省级大学生就业创业实践示范基地建设,推动大学科技园、众创空间、创业孵化基地等内涵式发展建设。
创建高质量高校后勤服务育人新体系。持续深化以扩大高校后勤服务规范有序开放为重点的后勤社会化改革,支持高校对原有后勤管理体制转型的多样化探索。鼓励有条件的高校后勤服务实体做大做强,促进不同所有制服务企业之间的公平有序竞争与合作发展共赢,探索建立政府保基本前提下的校园多元服务供给新体系,营造规范有序的校园后勤服务市场环境。指导高校创新后勤服务理念、体制机制、模式手段,促进高校后勤服务逐步向包容多样化、满足差异化的现代高质量后勤服务转型,进一步加强平安、健康、绿色后勤建设,为高校创造良好育人环境。
(四)加快一流大学和一流学科建设
坚持“扎根河南、中国特色、世界一流”的发展定位,注重需求导向、问题导向和目标导向,强化政策、资源和资金支持,加快郑州大学、河南大学新一轮“双一流”建设,全面提升各项建设指标。推动郑州大学形成研究型大学的人才培养体系,布局一批国家级平台与重大科学装置,在更高的平台上打造若干国内先进的特色学科方向,全面提升师资竞争力和国际影响力,到“十四五”末,学校综合实力显著增强,成为支撑国家和区域创新发展的战略科技力量,基本形成高水平研究型大学的学科体系、创新体系、人才培养体系与大学治理体系,学校持续发展能力和国际影响力明显增强。推动河南大学强化生物学内涵建设,打造面向科学前沿和产业急需的科技创新平台体系,构建可持续发展的优秀人才梯队,将河南大学郑州校区建成世界一流的研究型校区,到“十四五”末,生物学及其密切相关学科领域接近世界一流水平,在国家科技创新体系中的地位更加凸显,引领区域社会经济发展的能力显著提升,学校核心竞争力和社会影响力明显增强,建成综合性研究型大学。加快推进河南理工大学、河南农业大学、河南科技大学、河南师范大学、河南工业大学、华北水利水电大学、河南中医药大学等7所高校的11个优势学科,对标一流,加快汇聚高层次人才,打造高端创新平台,扩大对外合作交流,产出标志性创新成果,加快科研成果转移转化,带动创建高校综合实力显著提升,服务国家重大战略需求和河南经济社会发展的能力显著增强。
六、建设学习型社会
加快推进学习型社会建设,搭建覆盖城乡的终身学习服务网络,推动职业教育、开放教育、社区教育、老年教育等协同发展,构建方式更加灵活、资源更加丰富、学习更加便捷的服务全民终身学习的教育体系。
(一)完善全民终身学习体系
完善全民终身学习推进机制。健全全民终身学习省级政策制度体系,建立省政府统筹、相关部门和行业企业共同参与的终身学习工作推进机制。积极参与国家资历框架建设,探索国家学分银行落地工作机制、标准体系和实现路径。完善终身教育学习成果转换与认证制度,强化学历、学位和职业资格衔接,有序开展学历证书和职业技能等级证书所体现的学习成果的认定、积累和转换,推进学校之间、学校与行业、企业、培训机构之间学习成果互认。实施《河南开放大学综合改革方案》,发挥开放大学办学体系优势,提升市、县级开放大学办学能力与公共服务水平。构建政府、市场、社会组织、学习者等多主体分担的终身学习经费筹措机制,将继续教育、老年教育、社区教育经费列入本级政府预算,保障正常的教育教学活动开展。健全终身学习服务机构办学水平评估机制,对符合条件的社会培训机构通过政府购买服务、税费减免等形式给予支持。积极创建学习型城市和学习型乡村,举办全民终身学习活动周。加强中国职业技术教育学会职业能力重构研究中心建设,积极创建国家级职业能力重构协同创新中心。
(二)扩大终身教育资源
增强终身教育资源供给能力。整合省内外普通高校、职业学校、行业企业等各类优质学习资源,实现高等教育、职业教育、继续教育和终身学习服务资源融合共享,形成丰富多样的数字资源中心、资源联盟,支持线上线下、课内课外、远程现场、虚拟现实等多场景学习,为各类学历教育、非学历教育提供接入通道和公共服务。推动高等继续教育转型创新发展,改造融合函授教育、业余教育、成人脱产班、开放教育、自学考试等形式,形成学习形式多样、质量要求同等的办学格局。发挥在线教育优势,大力发展以互联网为载体、线上线下互动的终身学习模式。丰富数字化教育资源的供给载体和供给方式,通过电视、广播、电脑、手机与各类移动终端的全媒体学习资源获取方式,营造开放共享的学习环境。建设全民终身学习一体化在线教育公共服务平台,打造服务全民终身学习教育体系的重要载体。
(三)办好城乡社区教育
完善社区教育服务体系。推动各地把发展社区教育纳入政府发展规划。鼓励有条件的省辖市、济源示范区举办社区大学,支持每个县(市、区)至少建设1所有实体依托的社区学院。健全以市级社区大学、县级社区学院为骨干,以乡镇(街道)社区教育中心、村(社区)党群服务中心和居民学习体验基地为基础的社区教育五级办学体系。加强社区教育平台和课程建设,增强资源供给能力。拓展县级职教中心、科普文体机构、社区综合服务中心等社区教育功能,推动社区教育融入社会服务体系并向基层、农村延伸。依托社区教育阵地开展党建普法、公民素养、职业技能、科学普及、安全健康等教育活动,积极服务基层治理和乡村振兴。认定一批省级示范性县(市、区)社区学院、乡镇(街道)社区学校和社区教育实验区、示范区,争创一批国家级社区教育实验区、示范区。
(四)创新发展老年教育
提升老年教育服务能力。建好办好现有老年教育机构,以开放大学体系、社区教育办学网络和养老服务体系为依托,不断完善覆盖城乡的老年教育服务体系。鼓励社会力量兴办老年教育,推动部门、企业、院校举办的老年大学(学校)面向社会开放,支持每个县(市、区)至少建设1个养教结合的老年教育中心。利用职业学校专业、师资优势,搭建老年教育资源共享和公共服务平台,增加资源供给,丰富学习内容,提高教育教学质量。加强老年教育相关的职业技能培训,为完成学业者颁发相应的学历证书或技能证书。持续开展省级示范性老年大学(学校)认定工作。根据老年人学习需求和身心特征,开发适合老年群体学习和使用的技能学习课程与项目,重点面向老年人开展智能技术应用常态化培训和服务。
七、着力建设高素质专业化创新型教师队伍
坚持把教师队伍建设作为重要的基础工作,进一步健全高水平教师教育体系,创新教师管理体制机制,努力构建政治建设、师德师风建设、业务能力建设相互促进的教师队伍建设新格局。
(一)加强师德师风建设
加强教师思想政治建设和职业道德教育。用习近平新时代中国特色社会主义思想武装教师头脑,推动教师树立正确的历史观、民族观、国家观、文化观。健全把骨干教师培养成党员、把党员教师培养成教学科研管理骨干的“双培养”机制。坚持把师德师风作为教师评价的第一标准,把理想信念、职业道德、法治教育、心理健康教育等融入教师培养、培训和管理工作,引导教师以德修身、以德立学、以德施教、以德育德。加大师德标兵和师德先进个人、特级教师、模范教师、教育系统先进集体和先进个人等表彰和宣传力度,深入系统宣传英雄教师李芳、时代楷模张玉滚等典型人物事迹,充分发挥先进典型、教书育人楷模的师德示范引领和辐射带动作用。
强化师德养成和提升机制建设。建设一批师德师风建设基地和涵养基地,推动师德师风建设常态化和长效化。全面落实新时代教师职业行为准则,完善教师信用体系和师德档案制度,探索建立师德失范行为典型案例通报警示制度,把师德表现作为教师资格定期注册、业绩考核、职称评审、岗位聘用、评优奖励的首要要求。构建校内外联动、家长和社会各界有效参与的师德师风建设与社会监督机制,树立新时代教师新形象。加大教师表彰奖励力度,健全教师荣誉表彰体系。加强尊师教育,弘扬尊师风尚,鼓励行业企业在向社会公众提供服务时“教师优先”,营造全社会尊师重教良好氛围。
(二)优化教师队伍资源统筹配置
优化城乡义务教育教师资源配置。推进县域内义务教育学校校长教师交流轮岗,加快推进“县管校聘”改革。深入实施乡村教师支持计划,建强乡村教师队伍。加强体音美劳教师队伍建设,建立一支专兼职的体育劳动教师队伍。完善教师补充机制,继续实施特岗计划、地方公费师范生培养计划、农村学校教育硕士师资培养计划,全面实施乡村中小学首席教师岗位计划、乡村优秀青年教师培养奖励计划。创新教师招聘办法,鼓励优秀高校毕业生到乡村任教。持续开展边远贫困地区、革命老区对口支教。
优化教师培养培训体制机制。重构教师培训组织体系,建立河南省基础教育研修院、市级和县级教师发展中心三级教师培训组织体系。持续加大对师范院校的支持力度,着力打造国家级师范教育基地和教师教育改革示范区,健全以师范院校为主体、高水平综合大学参与、优质中小学幼儿园为实践基地的开放、协同、联动的教师教育体系。完善教师发展学科体系,打造中部地区教师发展研究的学术高地。健全教师培训内容体系,推动教师培训内容政治性与学科性、理论性与实践性相统一。统筹实施“国培计划”“省培计划”等各级各类培训项目,持续推动教师培训提质增效。
弥补高层次人才不足短板。坚持引育并举,组织实施“长江学者”“国家级教学名师”“中原英才”等高层次人才和省级重大人才专项。以省特聘教授(专家)岗位建设为抓手,引进培育一批国内外学术造诣深、发展潜力大、具有领导本学科保持或赶超国内外先进水平的高层次创新人才。实施省级教学名师遴选计划,培养建设高素质专业化创新型的教师团队。实施省青年骨干教师培养计划,优化师资队伍结构。选送优秀教师到“双一流”高校访学和在职研修。推进教师发展中心和基层教学组织建设,着力构建虚拟与实体相结合的新形态。鼓励高校校(院)长、中层干部到国内一流高校挂职,支持国内一流高校管理人员到我省高校挂职任职。公开招聘高层次、高技能退休人员到应用型本科和高等职业院校任职任教。
(三)完善教师管理体制机制
创新规范中小学教职工编制、岗位管理。在现有编制总量内,采取调剂、补充、压减、引进等方式保证教师编制需求。加大跨地区、跨层级、跨行业调整力度,教师编制总量不足的省辖市、济源示范区和县(市、区)要压缩一定比例的事业编制,优先满足教师队伍需要,着力解决教职工编制结构性不足等突出问题。加大编制向乡村小规模学校倾斜力度。落实幼儿园教职工编制标准。积极探索小规模学校和寄宿制学校教职工编制核定标准和办法。完善中小学教师岗位设置管理办法,结合教师交流轮岗等情况,及时动态调整,进一步向农村、偏远地区学校和薄弱学校倾斜。
健全职业院校教师管理制度。完善职业教师资格认定制度,在教师资格考试中强化专业教学和实践要求。落实“双师型”教师标准,完善教师招聘、专业技术职务评聘和绩效考核标准。按照职业学校生师比例和结构要求,配齐专业教师。加强职业技术师范学校建设。支持高水平学校与大中型企业建设一批“双师型”教师培养培训基地,加大“双师型”教师培养培训力度。落实教师定期到企业进行实践的规定,支持企业技术骨干到学校从教,探索固定岗和流动岗相结合、校企互聘兼职的方式,推动师资校企双向流动。实施卓越职业教育教师校长培养工程,遴选建设一批省级职业教育教师教学创新团队。继续实施职业院校教师素质提高计划。
推进高校教师人事制度改革。完善高校编制及岗位管理制度,研究制定高校员额使用管理办法。健全薪酬分配制度,建立完善以增加知识价值为导向的分配机制。完善教师职称评审机制,建立分类评价标准,改进评价方式,提高教学业绩在职称评聘中的比重。
(四)着力提升教师地位待遇
依法保障教师合法权益。各级要切实负起中小学教师权益保障责任,落实公办中小学教师作为国家公职人员特殊的法律地位,不断提升教师的政治地位、社会地位和职业地位。健全中小学教师工资收入随当地公务员工资收入同步调整的联动机制,确保义务教育教师平均工资收入水平不低于当地公务员平均工资收入水平。继续实施义务教育学校乡村教师生活补助和在绩效工资总量内发放农村学校教师补贴、超课时津贴、班主任工作津贴、教师教龄津贴、课后服务补助等政策。加快农村中小学教师周转房和保障性住房建设。
八、深化教育领域综合改革
落实立德树人根本任务,以教育评价改革为牵引,统筹推进育人方式、办学模式、管理体制、保障机制改革,切实增强教育改革的系统性、整体性、协同性,着力优化同新发展格局相适应的教育结构、学科专业结构、人才培养结构,激发教育发展活力,提升教育治理能力和治理水平。
(一)深化新时代教育评价改革
推动《深化新时代教育评价改革总体方案》落实。完善立德树人体制机制,扭转不科学的教育评价导向,坚决克服“唯分数、唯升学、唯文凭、唯论文、唯帽子”的顽瘴痼疾。引导树立科学的教育发展观、人才成长观、选人用人观,构建政府、学校、社会多元参与的高水平教育评价体系。统筹推进党委和政府教育工作评价、学校评价、教师评价、学生评价和用人评价等关键领域评价改革,明确改革内容和方式,开展地方、学校教育评价改革试点,总结、宣传和推广成功经验,扩大改革辐射面、受益面。
稳步推进高考综合改革。改革考试形式和内容,完善高中学业水平考试制度,规范高中学生综合素质评价,构建引导学生德智体美劳全面发展的考试内容体系。改革招生录取机制,减少和规范考试加分,完善高校招生选拔机制,改革高校招生录取方式。强化组织保障,改善基础条件,完善配套政策,初步形成基于统一高考和高中学业水平考试成绩、参考综合素质评价的多元录取机制,健全促进公平、科学选才、监督有力的体制机制,构建顺应时代要求、符合教育规律和省情的普通高校考试招生制度。加强我省国家教育考试工作队伍建设,进一步完善教师参与命题和考务工作的激励机制。加大国家教育考试标准化考点建设力度,加快推进命题基地和命题能力建设,提高高考综合改革和安全保障水平。
深化中招考试制度改革。将义务教育课程设置方案设定的除综合实践活动外的全部科目纳入初中学业水平考试范围。科学确定综合实践活动评价标准,将研学实践教育、校外志愿活动等纳入综合素质评价范围。改进中招体育测试内容、方式和计分办法,科学确定并逐步提高分值。扩大中招艺术考试试点范围,科学设置考试内容与评价方法。完善学生综合素质评价实施办法,突出重点,规范过程,增强可操作性,强化激励、诊断与改进功能。推进实施基于初中学业水平考试成绩、结合综合素质评价的考试招生录取模式。进一步落实公办和民办普通高中同步招生工作,规范招生行为。
推进高等职业教育考试招生制度改革。探索建立“职教高考”制度,完善“文化素质+职业技能”考试办法,加大职业技能考试比重,探索形式多样的技术技能人才贯通培养模式,健全高水平技术技能人才免试制度,开展中等职业教育学业水平测试,逐步建立符合职业教育类型特征的人才选拔模式。
(二)大力推动育人方式和办学模式改革
推进职业教育校企“双元”育人模式改革。推动行业企业参与职业院校人才培养全过程,坚持知行合一、工学结合,实行校企共同研究制定人才培养方案,推动实现专业共建、课程共担、教材共编、师资共训、基地共享,及时将新技术、新工艺、新规范、新标准纳入课程教学内容。全面推行现代学徒制、中国特色企业新型学徒制、订单式培养等新型育人模式。把职业资格证书、职业技能等级证书所体现的先进标准及时融入人才培养方案,充实改造提升相应的课程和专业,形成灵活多样的产教育人新模式,进一步提高技术技能人才培养的针对性和适应性。深化职业教育办学模式改革。构建政府统筹管理、行业企业积极举办、社会力量深度参与的多元办学格局。支持各类企业依法参与举办职业教育,建立健全行业企业参与办学的体制机制和支持政策。鼓励职业学校与社会资本合作共建实训基地等职业教育基础设施。探索集团化办学模式,培育一批示范性职业教育集团。
探索本科高校书院和学院双轨协同育人模式改革。实施推动高校思想政治教育、通识教育和专业教育协调发展,指导学分制管理示范高校、书院制试点高校、学业导师制改革试点高校建立健全选课制、学业导师制、学分计量制、学分绩点制、补考重修制、主辅修制、学分互认制等学分制管理制度体系,研究制定本科高校书院制育人模式改革指南,指导高校选取部分学院和专业,遴选建设一批书院制育人改革示范高校、示范书院,带动全省本科高校书院制育人模式改革,加快构建全员全程全方位育人格局;大力推动高校产业学院办学改革。深化产教融合、校企合作,充分发挥政府、企业、行业多元办学主体作用,形成多元化办学格局,推动企业深度参与协同育人。
(三)支持和规范民办教育健康发展
坚持民办教育公益属性。按照积极鼓励、大力支持、正确引导、依法管理的原则,有效增加民办教育制度供给,激发民办教育内生动能,进一步挖掘创新潜能,着力发展更加优质更具特色的民办教育。
规范民办义务教育发展。按照“义务教育是国家事权、依法由国家举办”的总要求,统筹公办民办义务教育资源,加快推进义务教育结构调整和布局优化。规范民办义务教育学校办学行为,强化学校基本办学条件、招生入学行为、教育教学、财务行为、学校名称等方面的监管。规范公办学校举办或参与举办民办义务教育学校行为,理顺“公参民”学校体制机制,对民办义务教育学校占用教师编制等公办教育资源的,有计划有步骤开展清理规范工作。停止审批新的民办义务教育学校。
深化民办高校学科专业建设。鼓励支持高水平有特色民办高校培育优质学科专业、课程师资,整体提升教育教学质量,促进内涵式发展。充分发挥民办学校体制优势,通过专业共建、课程共建、师资共享等方式,推动校企深度融合,提升专业建设水平。打造一批民办教育特色专业建设基地、民办教育产教融合实训基地、民办教育发展政策研究基地。
推动民办教育健康发展。完善民办教育监管体系,以规范管理促进健康发展。加强民办学校年度检查工作,促进民办学校依法依规办学。规范民办学校财务和资产管理,加强信息公开,强化审计监督。规范民办学校融资行为,防止资本无序扩张。完善民办学校内部治理,推动形成决策、执行、监督相互独立、相互制约的法人治理结构。稳步推进民办学校分类管理改革,优先扶持非营利性民办学校发展。总结推广民办教育改革发展的经验做法,推动形成积极向上的行业风气,营造规范健康的发展氛围。
(四)统筹管理体制和保障机制改革
加快教师管理体制改革。优化资源配置,激发教师队伍活力。积极推进中小学教师“县管校聘”管理改革,以转换用人机制和创新用人制度为核心,着力破除教师管理体制机制障碍,加强县级统筹管理。推行校长教师竞聘上岗、交流轮岗制度,健全考核评价机制,完善保障和退出机制,加大教师统筹管理力度,促进教师合理流动。开展中小学校长职级制改革试点,严格落实校长任职条件和专业标准,规范校长选任程序,完善校长考核管理和激励交流机制,逐步形成教育家办学治校的良好局面。稳步推进高校员额制管理改革,落实高校用人自主权,实行总量调控、实名统计、分类管理、同工同酬的人员编制管理模式,以转化用人机制和搞活用人制度为核心,根据在校生规模、教职工队伍结构等情况进行动态调整,建立能进能出、能上能下的人员流动机制。
推进高校内部管理大部制改革。研究制定《关于推进高等学校内部管理大部制改革和校院两级管理体制改革的指导意见》,推动高校内部管理部门合并重组、优化整合,促进事权财权下放,做强二级学院,激发办学活力。以理顺职能、精简高效、管理有序为重点,推动高校职能部门转变理念作风,着力构建现代服务方式和新型服务体系。以学校简政放权、扩大二级学院办学自主权为重点,推进解决二级学院在机构设置、经费管理、教师管理等方面存在的问题,增强二级学院办学地位、责任和活力,激发广大教师干事创业积极性主动性创造性。推进高校内部“放管服”改革,促进高校内部治理体系和治理能力现代化。
统筹推进教育领域“放管服”改革。推进简政放权,落实国务院取消、下放和改变管理方式的行政许可事项,加强权力清单、责任清单和负面清单的规范运用及动态调整。强化监督管理,持续推行“双随机、一公开”监管、信用监管、“互联网+监管”和跨部门协同监管等有效做法,提高依法监管的严肃性、科学性和效能性。优化政务服务,持续加大政务服务改革力度,逐步提升政务服务质量和标准。推动“一网通办”前提下“一窗受理”“一次办结”“最多跑一次”“不见面审批”等政务改革向纵深发展。深化“证照分离”改革,推进直接取消审批、审批改为备案、实行告知承诺、优化审批服务等分类改革。
九、调整优化学校结构布局
优化与常住人口相匹配的城乡中小学校、幼儿园布局,优化与区域经济发展、产业结构相适应的中等职业学校布局,优化服务国家重大战略、支撑科技创新发展、与区域经济社会发展需求相协调的高校层次类型结构和空间布局。
(一)完善中小学幼儿园调整机制
科学制定中小学幼儿园布局规划。以县(市)为单位,科学制定县域内城乡中小学和幼儿园布局规划。综合考虑居住人口容量、现有教育资源和城镇化进程以及人口流动、学龄人口变化、地理环境、交通状况、学生家庭经济负担等因素,合理布局县域内幼儿园、教学点、小学、初中、普通高中,推动乡镇以下小学向中心村、镇点集中。把普惠性幼儿园建设纳入城乡公共管理和公共服务设施统一规划,列入本地控制性详细规划和土地招拍挂建设项目成本,确保优先建设。严格落实城镇小区配套幼儿园建设管理办法,老旧城区、棚户区改造和新城区、城镇小区建设要按需配建幼儿园。
调整优化城乡中小学校布局。从严落实城镇居住区配套建设义务教育学校相关规定,确保学位供给。由当地政府统筹改造老城区配套学校建设不足和未达到配建学校标准的小规模居住区,新建或改扩建配套学校,满足学生就近入学需要。结合实际适当加大乡村学校布局调整力度,学校主要向乡镇政府所在地或交通便利、人口密集的中心村集中。加强县域普通高中规划建设,努力提高公办普通高中承载能力,逐步提高在公办普通高中就读学生比例。严格控制新建学校在校生规模,减少超大规模学校。重视和加强特殊教育学校、专门学校规划建设,保障适龄残疾少年儿童就学和有严重不良行为未成年人教育矫治的需要。
(二)推动中等职业学校提质扩容
弥补中等职业学校学位不足短板。强化各地对中等职业教育的统筹协调,全面核查中等职业学校基本办学条件,根据区域经济社会发展、产业需求、人口结构和学校生源情况等因素,科学谋划中等职业学校布局结构,加大政府投入、吸引社会投入、鼓励企业投入,创新中等职业学校体制机制,推广民办公助、公办民助办学模式,推动新建一批标准化中等职业学校,改造扩建一批中等职业学校,全面改善中等职业学校基本办学条件,切实补足中等职业教育学位缺口。采取合并、合作、托管、集团办学等方式,整合“空、小、散、弱”学校,支持举办市级高水平综合性中等职业学校,推动县级中等职业教育多功能融合转型发展,每个县(市)至少办好1所符合当地经济社会发展需要的标准化中等职业学校,将县域中等职业学校建成兼具学历教育、乡村振兴人才培养、技术培训与推广、义务教育阶段职业启蒙等功能的综合办学实体。
(三)调整优化高校布局
加强省级统筹。对接区域重大战略实施,聚焦产业转型发展和全省经济社会发展板块主体功能和区域优势,加强系统谋划,做好顶层设计,坚持总量调节和结构调整并重,科学调整、重组高等教育资源,优化高等教育层次类型结构和空间布局,引导新增高等教育资源与区域、产业、行业、重大科研平台对接,坚持新增高等教育资源向重大战略倾斜、向高等教育资源短缺地区倾斜,向重点产业和特色行业倾斜。统筹配置资源,合理调控规模,构建区域协调、多元特色的高等教育布局结构,原则上不在县域布局高校,稳妥处理现有异地办学问题,严格控制新增异地办学,任何学校未经批准不得跨市域异地建设具有本科教学功能的校区。
着力弥补短板。整合优质资源,组建新型研究型理工科大学、行业特色鲜明的应用技术型大学,支持推动高校转型发展,做强做优理工科院校。综合考虑高等教育事业发展的区域平衡,支持没有布局本科高校的市域发展本科教育,新增高校向高等教育资源不足的市域倾斜。综合办学历史、基础条件,推动达到标准的本科学校二级学院分立为独立设置的本科学校。聚焦民生发展需求,推动设立医学、师范、体育、艺术类等普通本科高校。聚焦关键领域、重点行业、重点区域,以优质高职院校为基础,稳步发展本科层次职业学校。鼓励国有企业、行业龙头企业举办特色鲜明的高职院校和应用型本科高校,实现产教深度融合。探索中外合作、部省合建、省部共建、省市共建、部门共建等方式,支持各地重点建设好1所或2所高校,努力形成以城育校、以校兴城、共同发展的良好格局。
(四)统筹推进高教园区建设和校园基本建设
鼓励高校集聚发展。立足国家在我省实施的一系列重大战略,着眼区域产业发展、教育资源整合和人才汇聚,按照立足区域、优化结构、服务产业行业、注重质量特色的原则,推动区域性高校集聚发展。以区域位置集中、学校层次相当、学科专业突出高校为重点,探索校际教学科研资源共享、学分互认运行机制。围绕郑州市国家中心城市建设、洛阳副中心城市建设等规划,支持郑州、新乡、洛阳、周口、南阳等市规划建设高教园区或职教园区,引导高等教育向区域中心城市、国家战略主体实施区、产业重点集聚区布局,不断提高高校对区域和产业发展的支撑与服务能力。
加强区域产教协同。统筹推进高教园区或职教园区与经济技术开发区、高新技术产业园区等联动发展,推动园区创新创业水平、产教融合水平、基础设施水平同步提升。鼓励高教园区内高校企业合作共建创新孵化器等重大创新平台,打造区域创新创业高地。
加强高校园区基本建设管理。统筹高校现有教育用地和校舍资源,科学布局学校总体平面和立体空间环境,坚持安全、适用、经济、绿色、美观的原则,保障高校正常教育教学基本办学场所需要。高校建筑设计避免因追求“新”“奇”“特”等标新立异而牺牲使用功能,防止出现形式怪异、豪华、“山寨”“雷人”的校园建筑。高校新征用地要坚持先规划后建设的原则,超过规定用地规模的要积极推进老校区置换。围绕高校高质量发展总体部署,支持建设一批高水平教学实验平台、校企联合实验室、先进技术研究院和现代产业学院的教学科研用房,提升高校优势学科专业建设水平和人才培养能力。支持建设一批基本教学型技能实训、产教融合实训基地的实践用房。
十、建设高校高质量科研创新发展体系
坚持面向世界科技前沿、面向经济主战场、面向国家重大需求、面向人民生命健康,强化顶层设计,加大改革力度,整合创新资源,重塑创新体系,突出高校创新生态打造,突出与产业发展精准对接,突出提升高校科技创新治理能力,助力国家创新高地建设,推动高校科研创新迈向新高峰。
(一)实施创新驱动、科教兴省、人才强省战略
提升高校科技创新能力。把创新摆在教育发展的逻辑起点、教育现代化建设的核心位置,主动对接、深度嵌入国家战略科技力量体系,以技术引领支撑建链延链补链强链,全力服务高质量建设现代化河南和高水平实现现代化河南。强化集成攻关,聚焦我省现代产业体系构建以及未来产业布局着力打造的标志性产业链,搭建行业关键技术集成攻关大平台,强化有组织科技攻关,形成持续创新能力。面向新一轮科技革命、产业变革和未来产业谋篇布局,聚焦量子信息、类脑智能、卫星及北斗应用、基因技术与生命健康等未来产业,依托郑州大学、河南大学等高校,整合优势资源,打破院校、学科专业壁垒,培育建设国家未来技术学院。支持“双一流”和特色骨干高校主动接轨国家、省(重点)实验室体系,健全国家、省(部)、高校三级实验室建设体系,积极培育国家(重点)实验室、夯实引才育人高地。
实施“高精尖缺”高层次人才引进工程。以院士工作站、学科创新引智基地等高水平创新平台为依托,设立首席科学家岗位,引进若干名全球有影响力的高层次人才。强化引育结合,持续实施高校科技创新人才和团队建设工程,培养一批聚焦科技前沿、具有战略眼光的一流科技领军人才和创新团队,聚焦重大科技任务开展协同攻关,形成高校科技创新的核心源动力。
(二)提升高校基础研究和社会服务能力
加强基础研究。以前沿科学问题为牵引,充分利用省内外创新资源,发挥学科群优势,加强开放协同,在种业创新、黄河流域生态保护以及未来产业布局等领域,围绕重大前沿科学问题,促进学科深度交叉融合,培育建设国家前沿科学中心。推动高校科研力量优化配置和资源共享,突破学科、专业和院系壁垒,形成引领高水平基础研究的战略科技力量。加强基础学科重点领域的前瞻布局和创新能力建设,争取国家应用数学中心实现零的突破,支持建设数学、物理、化学、生物学等基础学科研究中心。实施基本科研业务费制度,持续实施高校重点科研项目计划基础研究专项,培育一批国家自然科学基金、国家社会科学基金重大(重点)候选项目,打造基础研究主力军和原始创新主战场。
推进协同创新。聚焦经济社会发展重大需求,畅通科技成果转化渠道,打造一批集科技成果孵化转化、放大熟化为一体的高能级载体平台。深入实施高等学校协同创新计划,完善国家、省、校三级协同创新中心建设体系,布局一批新的省级协同创新中心。大力推动科技成果转移转化,实施高校科技成果转化和技术转移基地建设计划,认定一批省级基地,培育建设国家基地,逐步完善具有特色的高校科技成果转移转化体系。依托高校建设一批科技成果转化中试基地。深化校所、校企、校地合作,支持高校围绕经济和社会发展需求与科研院所、企业联合建设工程研究中心、技术创新中心、创新联合体,积极参与国家产业创新中心、技术创新中心建设。加强国际科技交流合作,争创一批国家国际科技合作基地、教育部国际联合实验室。加强大学科技园、双创基地、众创空间等创新创业载体建设,支持更多高校创建国家级创新创业平台。
强化社会服务。聚焦世界前沿技术、“卡脖子”技术和应用型关键共性技术,围绕未来产业谋篇布局、新兴产业重点培育、传统产业高位嫁接,凝练一流课题,充分利用高校优势特色学科,加强应用性研究,建立与行业骨干企业研发平台长期合作机制,推动开展一流课题联合攻关。以原始创新支撑应用创新,以应用创新牵引原始创新,完善“企业出题、政府立题、高校做题”的科研攻关模式,围绕产业链布局创新链,实施重大产学研合作项目,推动不同类型高校与骨干企业对接。支持高校参与省产业技术研究院、国家和省级制造业创新中心创建运行,鼓励高校以各种形式加入企业牵头组建的创新联合体并在其中发挥重要作用。重塑学科评价体系,强化与产业、企业的对接,利用创新链提升产业链,力争不同类型高校的优势学科(群)与优势企业对接,开展联合科技攻关,提升解决区域重大科技问题的能力。
(三)推动高校哲学社会科学创新发展
推动高校哲学社会科学创新平台建设。建设一批具有全国影响力的文献库和公共数据库,培育一批基于学科交叉的人文社科共享数据平台,促进研究成果分享和转化应用。建设一批省文科实验室,引导高校开展实验研究、政策仿真研究,推动哲学社会科学研究范式创新。加快高校人文社科重点研究基地转型升级,推动基地建设向优势特色研究领域及方向集聚,打造一批有特色、高水平的基础理论研究平台。
实施高校新型智库“集智”创新计划。立足河南实际,围绕经济社会发展的热点、难点问题,聚焦党委政府决策急需、国家创新高地建设的重大任务、人民群众的重大关切,坚持目标导向、问题导向,打造一批党委、政府“信得过、用得上、离不开”的新型智库,重点培育若干个在全国有一定影响力的高校品牌智库进入中国智库索引(CTTI)来源智库,统筹推进、协调发展,形成定位明晰、特色鲜明、规模适度、布局合理的高校智库体系。设立高校智库联盟专门委员会、云平台和管理机构,将高校智库联盟建设成为全国有影响力的知名智库联盟。建立符合智库建设需求与发展规律的引才用人机制。
实施哲学社会科学精品成果培育计划。围绕黄河流域生态保护和高质量发展、乡村振兴、南水北调后续工程高质量发展、中医药文化传承和创新等国家和区域重大战略设立重大招标课题,夯实基础研究,推进应用研究,强化交叉研究,推出一批高水平研究成果。加强哲学社会科学学科建设,以马克思主义理论学科为引领,建设具有河南特色的哲学社会科学学科体系、学术体系、话语体系,保护并发展具有重要文化价值和传承意义的“绝学”、冷门学科,开展古文字与汉语汉字发展史研究,梳理古文字传承源流,深刻挖掘其思想文化内涵,揭示中华文明发展演进的规律。推进古文字研究成果普及和创造性转化,积极推动甲骨文等哲学社会科学成果进校园、进课堂。
(四)激发高校科学研究活力
完善高校科研体制机制。针对科研堵点,强化政策协同,构建一流创新生态。持续深化科研机制改革,建立完善符合大科学时代科研规律的科学研究组织形式和管理制度。持续推进科研人员分类评价,突出创新质量与实际贡献,实行代表性成果评价制度,更加注重成果的理论创新、实践应用和社会服务价值。建立多元评价制度和标准,突出同行专家在科研评价中的主导地位,推进建立省内高校共享共用的专家库。在做好有关高校赋予科研人员职务科技成果所有权或长期所有权试点工作的基础上,进一步扩大试点范围,并适时将此项工作扩大至所有高校。
激发科研人员创新热情。加强知识产权保护,完善教学科研人员职务发明成果权益分享机制。充分尊重和信任科研人员,赋予创新团队和领军人才更大的人财物支配权和技术路线决定权。突出以人为导向,深化科研项目和经费管理改革,试点科研经费“包干制”改革,尊重科研人员在科学探索中的自由裁量权。大力弘扬科学家精神,加强科研伦理和学风建设,完善对违反学术规范、学术道德行为的认定程序和办法,严厉打击学术不端行为,形成良好的学术氛围。
十一、加快重点领域急需紧缺人才培养
深化人才培养供给侧结构性改革,以产业发展和社会需求为重,加快推进新工科、新医科、新农科和新文科建设,增强学科专业设置快速响应能力,加快培养重点领域急需紧缺人才,为经济社会高质量发展提供有力人才支撑和智力支持。
(一)加大战略新兴产业和未来产业人才培养力度
构建新工科人才培养新机制。主动适应新一轮科技革命和产业变革,全面深化新工科建设,加强新一代信息技术、高端装备、新型显示和智能终端、先进材料、生物医药、新能源及网联汽车、智能传感器、节能环保、新型建材、现代轻纺等产业领域相关急需紧缺人才培养,巩固精密轴承、超硬材料(磨料磨具)、耐火材料、农机装备、粮食机械等优势产业链特色专业人才供给,服务先进制造业强省建设。面向“数字河南”建设需求,以鲲鹏产业学院、特色化示范性软件学院等为引领,扩大新材料、集成电路、软件工程等产业基础领域紧缺人才培养规模,加强人工智能、物联网、云计算、大数据、网络安全等方面人才培养。聚焦服务河南省新兴产业跨越发展工程实施,建设一批省级重点现代产业学院,打造创新型适用人才培养高地。聚焦未来革命性、颠覆性技术人才需求,整合高校优质资源,打破校院、学科专业壁垒,培育建设未来技术学院,着力培养能够引领未来发展的科技创新人才。立项建设一批博士、硕士学位授予单位和授权点,依托产教融合型企业、产教融合型城市、开发区,建设一批研究生联合培养基地,提升高层次人才培养质量。
(二)提升文化领域和现代服务业人才培养水平
完善新文科人才培养政策举措。面向服务文化强省建设,加快新文科建设,大力培养适应新时代要求的创新型、复合型、应用型文科人才。继续深化与实务部门合作,实施高校与政法、新闻单位互聘计划,办好政法实务、新闻传播、经济、艺术等系列大讲堂,提高文科专业建设与社会需求的契合度。深化文科专业与理学、工学、农学、医学等跨学科、跨专业新兴交叉融合,全面推进文科专业优化、课程提质、模式创新。支持考古、文物保护等相关领域专业建设和急需紧缺人才培养,加大非遗传承、传统文化传播和文创设计等产业应用创新、技术技能人才培养力度,服务现代文化产业体系建设,助力中原文化繁荣兴盛。支持高校设置成果转化和技术转移相关专业,开设技术转移相关课程,大力培养技术转移人才。围绕供应链、电子商务、现代物流、文化旅游、健康养老等领域支持相关一流本科专业建设,提升现代服务业相关领域人才培养水平。聚焦育幼、物业、家政服务、教育培训、体育休闲、现代物流、电子商务等领域,加强高水平职业院校骨干专业(群)以及职业技能培训示范基地建设,培养现代服务业紧缺人才。
(三)加快补齐公共卫生和健康领域人才短板
提高医学人才培养质量。推动健康中原建设提速提质,聚焦公共卫生和健康领域人才需求,加快推进新医科建设。深化医教协同,推进以胜任力为导向的医学教育教学改革,全面优化医学人才培养结构,特别是加大精神卫生专业人才培养力度,提升医学教育办学层次,优化医学学科专业规模和结构,推进“卓越医生教育培养计划2.0”,推动多学科交叉融通,加快高层次复合型医学人才培养,持续支持“双一流”建设高校医学及相关学科建设,加大对医学相关特色骨干学科(群)的扶持力度,提升高校医学人才培养质量。结合基层医疗卫生人才需求,逐步扩大订单定向免费本科医学生培养规模。加大全科医学人才培养力度,加强面向全体医学生的全科医学教育。支持高校建设高水平公共卫生学院,加强公共卫生与预防医学类专业建设,鼓励高校开展公共卫生硕士专业学位教育,强化公共卫生人才培养。加大中医药学科专业建设力度,深化中医药人才培养模式改革,传承创新发展中医药教育。面向大卫生、大健康产业发展,加强老年医学、婴幼儿保育、婴幼儿发展与健康管理、康复、社会工作、健康管理等相关专业和课程建设,加大医养结合健康服务人才培养力度。
(四)夯实农业农村现代化人才基础
加大涉农人才培养力度。紧紧围绕现代农业强省和生态文明强省建设,加快推进新农科建设,主动适应农林经济发展新常态新产业新业态,坚持产学研协作,深化农科教融合,以河南省新农科建设大别山行动计划为载体,着力培养知农爱农的新型卓越农林人才。优化涉农学科专业结构,持续提升涉农特色骨干大学和学科建设水平,建强建优涉农生物育种、绿色食品、现代农业等相关领域一流本科专业,服务新时期粮食生产核心区和乡村建设行动,助推农业农村现代化。加强覆盖县、乡、村三级的县域职业教育和培训体系建设,探索涉农院校人才培养新机制、新模式,支持有条件的院校推行农学结合的弹性学习培养模式,积极开展高素质农民职业教育和职业技能培训。推动涉农职业院校改革提升涉农专业,围绕“三农”建设新专业,着力培养培训有文化、懂技术、善经营、会管理的高素质农民和乡村振兴带头人,为实现农业农村现代化提供技术技能人才支撑。
十二、提升教育服务区域发展能力
构建教育服务区域发展新机制,优化区域教育政策支持体系,实现教育资源共建共享,促进区域间教育优势互补,以教育振兴助力乡村全面振兴,整体提升教育服务区域发展能力。
(一)促进黄河流域教育高质量协同发展
构建黄河流域教育协作机制。落实黄河流域教育高质量发展论坛“郑州共识”,促进教育资源在沿黄9省(区)间流动,构建沿黄省份教育高质量发展新机制。进一步推进晋陕豫黄河金三角教育协同发展,建设教育高质量一体化发展示范区。加快形成河南引黄受水区14市基础教育质量协同提升发展带。完善黄河流域职业教育联盟协同发展机制,为黄河流域生态保护和高质量发展提供高端技术技能人才支持。加快黄河流域协同创新中心建设,提升区域核心科技竞争力。统筹优势资源,加快区域特色优势学科建设,建设一批服务黄河流域生态保护和高质量发展的重点特色学科专业。推进黄河流域军民融合科技创新平台建设,形成一批示范项目。建设服务黄河流域生态保护和高质量发展的高端智库。推动建立沿黄省(区)高校毕业生就业协同机制,促进资源互通共享、高校毕业生顺畅流动与人岗精准对接。实施“黄河文明教育工程”,推动黄河文化进教材、进课堂、进校园,把黄河沿岸打造成青少年优秀传统文化教育基地、爱国主义教育基地、生态文明校外实践教育基地和劳动教育基地。
(二)加快郑州洛阳南阳教育创新发展
推动郑州都市圈教育跨区域联动发展。鼓励郑州优质教育资源优先向都市圈其他中心城区和新兴增长中心流动,通过联合办学、开办分校等模式推动区域义务教育优质均衡发展,促进更高水平的城乡教育一体化。支持郑州国家产教融合型试点城市建设,建设一批国家级高水平专业化产教融合实训基地,培育认定一批产教融合型院校和企业。以建成黄河流域教育改革创新先导区、优质教育资源集聚区、教育开放合作引领区、教育现代化示范区为导向,率先在教育管理体制、办学体制、人才培养模式改革等方面开展探索,为国家中心城市建设提质进位和都市圈优质发展提供人才支撑与智力保障。支持郑州引进国内外优质教育资源开展合作办学。
支持洛阳创新区域教育合作体制机制。探索教育改革发展政策支持体系,形成富有活力的教育事业发展新格局。探索基础教育办学体制改革,促进优质义务教育资源扩面、提质。支持在职业教育产教融合校企合作、中高职贯通培养、“双师型”教师队伍建设和现代学徒制等方面先行先试。在省级“双高工程”建设、职业教育实训基地建设、职业教育集团建设等重大项目上予以倾斜。支持驻洛高校扩大研究生培养规模,建设产教融合研究生联合培养基地。支持驻洛高校与大型企业和社会力量合作举办二级学院(产业学院)、先进技术研究院和科技成果转化基地。支持洛阳引进国内外优质教育资源开展合作办学,推进洛阳大学城建设。
支持南阳副中心城市教育创新发展。支持南阳在教育教学改革方面先行先试,鼓励南阳总结在开展学区制改革、县管校聘和校长职级制改革等方面的有益经验,推动南阳深化基础教育教学改革。支持南阳开展学前教育普惠优质发展,促进义务教育优质均衡发展,提升基础教育办学水平。支持南阳积极创造条件建设省级产教融合型试点城市,在职业教育改革创新方面先行先试,打造一批示范性中等职业学校,建设高水平职业院校和专业(群)。支持南阳努力发展高等教育,提升驻宛高校办学水平和办学层次。支持在南阳设立先进制造产业、农牧产业的高校,推动复建张仲景国医大学,支持南阳引进国内外高水平大学或建设研究院,支持南阳建设大学城。
(三)支持大别山革命老区教育振兴
加快推进大别山革命老区教育现代化进程。建立大别山革命老区教育区域协同机制,推动区域内教育深度合作,实现优质教育资源共享。建立完善联动的责任分担与效率机制,完善大别山革命老区教育基本公共服务体系。优化中小学和幼儿园布局,加强中小学幼儿园教师、乡村首席教师培训。支持省内优质幼儿园与革命老区幼儿园结对帮扶。开发红色教育资源,建设红色教育研学旅行基地(营地)。鼓励老区高校结合产业特点优化调整专业结构,以河南省新农科建设大别山行动计划为牵引,建设一批国家和省级一流本科专业。加大大别山革命老区教师培养培训力度。
(四)统筹推进乡村教育振兴
加强乡村学校建设。支持乡镇中心小学办成寄宿制学校,乡镇初中以寄宿制学校为主,在人口稀少、地处偏远、交通不便的地方保留或设置村小学和教学点,推行乡镇中心学校与教学点一体化办学。推进乡村校园建设,优化乡村学校教书育人环境。继续实施农村义务教育学生营养改善计划。
提高农村教师队伍建设水平。继续实施农村学校地方公费师范生计划,加快推进乡村教学点和乡村学校教师队伍建设。落实城乡统一的中小学教职工编制标准,对乡村小规模学校(教学点),按照班师比和生师比相结合的方式,在核定教职工编制时予以倾斜。构建乡村教师发展支持体系,改革乡村教师培训方式,采取下沉县区、送教上门、建立联合工作坊等形式,扩大培训覆盖面,提高乡村骨干教师专业能力。探索实施银龄讲学计划。积极引导优秀教师向农村学校、薄弱学校流动。积极探索招聘和支教等多渠道并举,形成高端人才、骨干教师和高校毕业生、退休教师等到乡村从教、支教的格局。
加大农村和脱贫地区职业教育支持力度。实施升级版“一村一名大学生”计划。支持有条件的高职院校推行农学结合的弹性学习培养模式。积极开展高素质农民职业教育和职业技能培训,充分利用开放大学、职业院校、成人高校等院校的远程教育资源,实施乡村远程教育培训。引导支持涉农高校、涉农学科专业建设,指导涉农高校与农林企业共建现代产业学院。创新完善新生代农民工技能培训模式和机制,开展订单定岗定向培训。面向新型农业经营主体和服务主体,探索田间课堂、网络教室等培训方式,建设技能型乡村。实施推普助力乡村振兴计划和经典润乡土计划。
十三、推动信息化时代的教育创新
实施“互联网+教育”行动计划,加快推进信息化创新应用,构建“互联网+”条件下的人才培养新模式,发展基于互联网的教育服务新形态,探索信息时代教育治理新模式。
(一)实施教育新基建工程
加快教育新型基础设施建设。按照分级负责原则,建成覆盖各级各类学校和教育机构的全省教育专网,实现网址、域名和用户的统一管理。加快学校网络提速扩容。推进校园有线、无线、物联网、5G网络“四网”融合,形成泛在、高速、绿色的校园网络。构建由省级主节点和各省辖市、济源示范区、高校分节点组成的教育云体系,推进云网融合。根据新增专业教学和学科建设需要,建设一批标注数据库、训练数据库、开源训练数据集等基础平台,构建由新型数据中心、教育数据大脑、学校服务体系、网络学习空间构成的信息化平台体系,实现业务协同、数据共享,为大数据、人工智能技术与教学、管理、服务的全面融合提供支撑。加快教室、实验室、图书馆、体育场馆、食堂、宿舍等公共设施的智能化升级,推进物理环境与网络空间一体化建设。构建网络安全态势感知体系、绿色上网体系和可信保障体系,提高网络安全保障能力。
(二)开发优质数字教育资源
提升数字教育资源供给能力。以知识目录为纽带,构建中小学线上教育教学资源,建设职业教育专业教学资源库、高校线上一流课程、虚拟仿真实验教学一流课程,推进资源专业化、精品化、体系化。实施“数字学校”建设工程,统筹建设教育资源公共服务平台,逐步分类构建基础教育、职业教育、高等教育、继续教育和开放教育数字资源体系,为构建学习型社会提供平台及资源保障。建立健全利用信息化手段扩大优质教育资源覆盖面的有效机制,促进优质资源共享,推动优质资源向农村、薄弱学校集聚,支持学校(教学点)开齐开足开好课程。完善资源服务保障机制。建立数字教育资源的内容审核、购买使用、用户评价和投诉举报机制,实现资源备案、流通、评价的全链条管理,保护数字资源知识产权。
(三)加快教育信息化创新应用与变革
推动信息技术与教育教学深度融合。深化普及网络学习空间应用,运用大数据、人工智能、物联网、区块链等新兴技术,采集、识别、跟踪、监测教学与学习全过程,加强教学行为数字化记录和分析,建设智慧学习空间和学习体验中心,构建综合性智能化个性化评价体系,建立多维、精准的学生成长档案,提升教育服务供给的普惠化、便捷化和个性化水平。完善“专递课堂”“名师课堂”“名校网络课堂”应用支持和服务保障体系,实现“三个课堂”在中小学校(教学点)的常态化按需应用。实施智慧教育示范引领工程,持续开展智慧教育示范区、智慧教育示范校、网络空间应用示范区(校)、新型教与学模式试验区遴选与创建,高质量推进本科高校智慧教学三年行动计划,探索形成可推广的先进经验和前沿模式,逐步实现信息化教学与学习应用全覆盖。注重培养学生的信息意识、数字化学习和创新能力、信息社会责任等信息素养,开发在线教育精品课程。
(四)推动网络化智能化教育服务
实施教育治理能力数字化提升工程。加强教育治理信息化总体设计、标准建设与制度建设,出台教育管理信息系统建设指南,统筹建设省、市、县三级教育管理信息系统,加强信息系统的深度整合和集约管理,构建全省数据资源目录、信息系统名录、服务事项目录。建设基于“一校一码、一人一号”的数字认证互联互通互认体系,实现跨平台的单点登录。坚持以共享为原则、不共享为例外,简化数据共享流程,促进数据有序流动。
加速教育治理数字化转型服务。以数据为驱动力,利用新一代信息技术推动教育管理服务网络化、智能化发展。全面梳理面向学校、师生、家长和校友提供的管理服务事项,精简归并不同层级、部门的同类事项,推动管理服务全程网上受理、网上办理和网上反馈,实现“一号申请、一窗受理、一网通办”。深入开展教育信息化在教育全领域中的应用方式、途径与策略研究,加强专项规划课题项目研究,推动教育信息化应用研究,形成可推广可复制成果,加快应用信息化变革教育的步伐。推动教育决策由经验驱动向数据驱动转变、教育管理由单向管理向协同治理转变、教育服务由被动响应向主动服务转变,以信息化支撑教育治理体系和治理能力现代化。
十四、扩大教育对外开放与合作
实施教育对外开放质量提升工程,加大与“一带一路”沿线国家教育合作力度,推动中外合作办学提质增效,培养高层次国际化创新型人才,改进新时代中外人文交流,加强教育区域合作,提升我省教育国内国际影响力。
(一)深入实施推进共建“一带一路”教育行动
打造推进共建“一带一路”教育行动升级版。优化教育对外开放工作区域布局,创新与“一带一路”沿线国家教育合作方式,巩固发展与欧美发达国家的教育交流,积极推进与日本、韩国等国家的教育交流,深化与俄罗斯、乌克兰、白俄罗斯等国家在人才培养、科研创新等方面的合作,推动与东南亚、南亚、中亚、西亚、北非等区域青少年交流,深度拓展合作交流空间和内涵。充分利用国家与东盟、中东欧、非洲、拉美、阿拉伯地区等区域及次区域教育交流机制。推动“一带一路”各类教育联盟特色发展。鼓励与“一带一路”沿线国家开展“小语种+专业”合作办学。支持特色学校、社会力量参与探索多种形式境外办学。实施“中文+职业技能”项目,建立若干所具有河南特色的“鲁班工坊”,打造“大禹学院”等境外办学品牌,提升我省职业教育国际影响力。实施国际化特色高校建设工程,支持若干高校率先成为“一带一路”建设的领跑者和教育对外开放的示范者。
(二)培养具有全球胜任力创新型人才
实施中外合作办学提质增效工程。紧密结合我省经济社会高质量发展需要,加强顶层设计和整体规划,优化区域国别和学科专业布局,多种形式引进国外优质教育资源,推动中外合作办学从规模速度型向质量效益型转变。重点支持高校与教育科技发达国家高校围绕智能制造、人工智能、生物医药、现代农业、大数据、新能源和先进材料等产业,在理工农医和急需、薄弱、空白学科领域以及新兴、前沿、交叉学科领域开展合作办学。严格控制国外高校“连锁店”式办学。
加强高精尖和紧缺人才境外培养。完善公派留学选派机制,积极拓宽派出渠道,优化留学目的地布局,继续实施国家留学基金委国家公派、地方合作项目,实施教育系统高层次创新人才境外培养工程,着力打造高水平创新团队,培养具有国际影响力的高水平专家、学科领军人才和青年学术英才,建设具有国际视野的高素质专业化创新型教师队伍。鼓励高校支持学生赴国际组织实习,培养具有国际视野、中国情怀并通晓国际规则、可参与国际竞争的青年人才。
打造“留学河南”品牌。拓宽来豫留学生招生渠道,实施河南高等教育海外推介计划。完善留学生奖学金体系,提高学历生比例和硕博层次留学生数量,提升培养质量。提高管理水平,推进中外学生趋同化管理,加强来豫留学生的知华教育,培养来豫留学青年杰出人才。
(三)加强和改进新时代中外人文交流
深化新时代中外人文交流。拓展中外人文交流渠道,拓宽交流合作领域。支持高校参与高级别中外人文交流活动,开展双边或多边交流,参加国际性联盟或组织。鼓励高校参与国际科技交流合作,深入组织实施高校学科创新引智计划,建设国际合作联合实验室,重点支持高校基础学科、交叉学科等领域国际科研合作,举办具有国际影响力的高水平国际会议或论坛,推动中外科技人文交流。打造具有中原风格的中外人文交流品牌,提升“武林汉韵”等人文交流品牌国际影响力。做好对外教育援助工作,支持河南省对外援助培训中心建设。利用友好省州(城市)关系,深入推动中外师生友好往来,讲好河南故事、黄河故事,提升河南形象、中原文化国际影响力和对外传播能力。
提升国际中文教育水平。完善支撑体系,注重教材开发,优化师资配备、课程设置,培养复合型“中文+”新时代国际中文教育人才。加大国际中文教师和志愿者选派力度,提升师资队伍的专业化职业化水平。支持海外华文教育工作,在师资、教材、培训、文化体验活动等方面给予支持,促进海外华文教育向标准化、正规化、专业化、信息化方向发展。推动国家和省级汉语国际推广基地转型发展,打造2—3个国际中文教育实践与研究基地。加快独具中原文化特色教材和多媒体国际中文教育资源的开发与推广。
(四)深化区域教育交流与合作
深化与港澳台地区教育交流。丰富交流资源,创新合作形式,拓宽豫港澳台青少年交流平台,资助豫港澳姊妹学校开展师生交流活动。继续实施“河南省大中学生台湾夏(冬)令营”“台湾大学生中原文化之旅”“台湾中小学校长河南研学交流团暨基础教育研讨会”“台湾大学生就业创业研习营”等品牌项目,推进港澳台生规模质量双升级。积极做好赴港澳交流教师、澳门奖学金生选派等工作。
持续深化京豫教育合作。贯彻落实习近平总书记在推进南水北调后续工程高质量发展座谈会上的重要讲话精神,充分发挥南水北调中线工程的桥梁纽带作用,借助北京市优质教育资源,提升南水北调中线工程水源地基础教育水平。重点实施一批对口协作教育项目,强化水源地6县与北京市6区基础教育结对帮扶,扎实开展两地中小学校“手拉手”“结对子”等活动,不断丰富两地结对校之间的交流合作内容和形式。推动丹江口库区教育高质量发展,借助京豫、京宛和京邓等教育合作平台,加快提升库区基础教育、职业教育发展水平。支持南阳市和邓州市建设区域职教园区,在职业教育项目和资金等方面予以倾斜。深入推进京豫结对高校交流与合作,促进我省高等教育创新发展。
加快推进沪豫教育合作。建立沪豫高校结对帮扶机制,推动我省10所本科高校、5所高职院校分别与上海市属本科高校、高职院校结对开展交流合作,深化双方高校在学科专业建设、人才培养交流、科研协同机制和实习实训基地建设等方面合作共建。加强沪豫两地在高校招生计划、高考综合改革方面的合作交流,推动两地在基础教育领域开展全方位合作。
拓展区域教育合作范围。加强与国内教育发达地区和省份的教育交流与合作,吸引国内高水平大学来豫办学、合作设立研究院(所)。强化对口支援,完善工作机制,加大对新疆哈密市教育事业的支持力度,提升受援地区教育发展水平。
十五、推进教育治理体系和治理能力现代化
加快教育法治建设,加强教育行政执法,推动现代学校制度建设,提升学校治理水平,深化新时代教育督导体制机制改革,提高督导权威性实效性,完善教育领域风险防控机制,不断推进教育治理体系和治理能力现代化。
(一)加强教育法治建设
完善教育制度体系。加强教育立法调研,做好《河南省教育督导条例》等地方性教育法规的制定和修订工作。规范立法程序,提高法规规章的针对性、及时性,构建系统完备、协调衔接的地方教育法规规章体系。健全教育规范性文件合法性审查机制,严格执行规范性文件起草、发布等程序规定。
全面推进依法行政。深入落实重大行政决策的公众参与、专家论证、风险评估、合法性审查、集体讨论决定程序,推进决策制度科学、程序正当、民主公开、责任明确。加快健全教育执法机制,加强教育执法能力建设,完善联合执法机制。积极充分利用信息化手段,增强对教育违法行为及时发现、实时纠正的能力。严格执行重大行政执法决定法制审核制度。
坚持依法治教、依法治校、依法办学。把依法治理效能作为考核学校领导的重要指标,提升学校依法治校的意识与能力。健全师生权益保障和救济机制,完善中小学法治副校长制度,切实维护师生的合法权益。深化高校法治建设,推进高校法治工作测评,以法治思维和法治方式保障学校改革与发展。
(二)推动现代学校制度建设
加强学校章程建设。开展高校章程修订核准工作,指导中小学校章程制定,创新章程实施保障机制。坚持党的领导和依法治校有机统一,全省高校章程修订要充分体现党对学校的全面领导,充分发挥学校章程在依法治校规范办学中的重要作用,实现教育治理规范化法治化,营造良好教育法治环境。强化学校内部制度建设,推动形成以章程为核心,规范统一、分类科学、运行高效的制度体系,进一步完善学校内部治理,增强学校办学活力和自我监管能力。
完善学校制度体系。实施高校学术委员会制度,持续加强学术环境和学风建设。实行职业学校行业企业参与的理事会制度,促进产教融合。完善中小学家长委员会制度,扩大家长对学校办学活动和管理行为的知情权、参与权和监督权。建立社会参与学校管理机制,鼓励学校开放办学,努力形成家长、社区、用人单位、行业协会等共同参与学校治理的格局。创新学校管理模式,鼓励采用大数据分析等现代化技术手段,推动学校管理精准化、科学化。
(三)强化教育督导体制机制建设
完善教育督导管理体制。强化各级政府教育督导职能,健全工作规程,规范工作程序,形成省、市、县三级教育督导机构统一协调,各成员单位齐抓共管的工作格局。健全省对市级、市级对县级履行教育职责年度评价机制,层层压实各级政府教育职责。开展县域义务教育优质均衡发展督导评估,推动义务教育优质均衡发展和城乡一体化。开展县域学前教育普及普惠督导评估。创新教育督导运行机制。开展中小学(幼儿园)责任督学常态化挂牌督导,规范办学行为,推动全面落实立德树人根本任务。强化督导结果运用,完善结果公开、通报、约谈等制度措施,加强督导结果在政策支持、资源配置和干部考核、任免、奖惩中的运用。引入第三方评估机制,采用政府购买服务形式委托有资质的专业机构和社会组织参与督导评估评价。整合教育监管力量,建立教育督导与教育行政执法的联动机制。
提高教育督导保障水平。建设一支数量充足、结构合理、业务精湛、廉洁高效、专兼结合的督学队伍,赋予教育督导评估队伍相应执法权。保障教育督导条件,各级政府要将教育督导工作经费纳入本级财政预算,确保教育督导机构有计划地开展督导活动和督学培训。提高教育督导信息化水平,建立“互联网+”督导平台,提升督导效率。
(四)完善教育领域风险防控机制
统筹教育发展和安全。落实教育系统意识形态和安全稳定责任制,压实学校安全稳定主体责任、教育部门管理责任,确保教育领域政治安全和校园和谐稳定。完善学校法律风险防控体系,完善合同管理制度,加强学校涉法事务管理,健全师生人身伤害事故纠纷的预防、处置和风险分担机制。建立健全安全管理制度,开展消防、反恐等安全标准化管理工作。深化安全教育,积极推进安全教育进教材、进课堂、进头脑,加大安全演练力度,提高学生安全意识和能力。加强人防物防技防建设,夯实安全基础,切实提升学校安全防范水平。全面推进学校安全风险辨识管控与隐患排查治理双重预防体系建设,强化风险排查,加大隐患治理力度,建立健全安全管理长效机制。
开展教育系统平安建设和平安校园创建工作,全面落实安全管理措施,加强政治安全、反恐、宗教、扫黑除恶和预防邪教渗透、电信诈骗工作,强化消防、校舍、食品、危险化学品、特种设备、校车、校园周边治安及预防未成年人溺亡工作,提升本质安全水平,有效防范涉校涉生安全事故事件发生。健全学校心理服务体系,积极开展心理疏导、危机干预,有效预防极端案(事)件发生。
落实国家卫生健康委、教育部有关校园新冠肺炎疫情防控技术方案和指南,坚持外防输入、内防反弹,落实人物同防、多病共防。加强师生员工健康管理,做好中小学晨午检、全学段因病缺勤、缺课登记和病因追踪工作,引导师生养成勤洗手、多通风、戴口罩、保持社交距离等卫生习惯。严格校园出入和大型活动管控,加强教室、食堂、宿舍、图书馆、体育馆、会议室、实验室、校医院、卫生间等场所的管理和清洁消毒,定期通风换气。
构建教育应急防控体系。全力抓好“21·7”特大暴雨洪涝灾害灾后学校恢复重建工作,加强系统谋划,通过工程性措施和补短板强基础,强化学校应急管理,提高防灾减灾能力。开展学校受灾情况安全隐患排查鉴定,加快校舍设施恢复重建,修复教学仪器设备,保障受灾严重学校同步开学。
十六、完善教育经费投入和管理机制
改革完善教育经费投入使用管理体制机制,持续加大教育投入,调整优化支出结构,突出抓重点、补短板、强弱项,切实提高教育资源配置效率和使用效益。强化教育资助体系建设,实现教育资助全覆盖。
(一)完善教育投入保障机制
落实教育优先发展战略。财政资金优先保障教育事业发展需要,确保一般公共预算教育支出逐年只增不减,确保按在校学生人数平均的一般公共预算教育支出逐年只增不减,确保义务教育教师平均工资收入水平不低于当地公务员平均工资收入水平,努力实现公共财政教育经费占财政总支出的比例逐年只增不减,努力提高各阶段生均一般公共预算教育事业费在全国的位次。科学划分省以下教育领域财政事权与支出责任,建立财政教育支出完成情况动态监测和考核机制,确保各级政府落实投入责任;落实教育费附加、地方教育附加和从土地出让收益中按比例计提教育资金等教育投入政策,严格使用管理。完善各级各类教育生均拨款制度体系,健全非义务教育阶段成本分担机制,推动建立与生均拨款、资助水平等相适应的教育收费标准动态调整机制。优化教育捐赠配比等奖励扶持政策,引导更多社会资本投入教育领域。积极推动高校和普通高中债务化解,加大对公办高校发行项目收益与融资自求平衡专项债券的倾斜力度,鼓励学校通过盘活闲置资产化解债务。完善教育经费统计公告制度。
(二)优化教育投入结构
科学规划教育经费支出。加强教育事业发展与中期财政规划的统筹衔接。加大教育经费统筹力度,整合优化经费使用方向,推动教育经费使用结构重心从规模扩张向质量提升、结构优化转移,从硬件设施建设向教育教学改革和教师队伍建设等转移,经费使用进一步向困难地区、关键领域和薄弱环节倾斜。坚持把义务教育作为教育投入的重中之重,巩固完善城乡义务教育经费保障机制。足额保障家庭经济困难学生资助资金,着力补齐教育发展短板。不断提高教师队伍建设保障水平。加大教育教学改革投入,支持各项教育工程实施。加大国家教育考试标准化考点建设投入,加快推进命题基地建设,提高教育考试安全保障能力。
(三)强化教育资助体系建设
加强教育资助工作。加强政策体系建设,完善学前教育、助学贷款和退役士兵教育资助政策,健全资助标准动态调整机制,从制度上保障不让一个学生因家庭经济困难而失学。推进精准资助,健全巩固拓展教育脱贫攻坚成果成效机制,助力乡村教育振兴,落实过渡期“四个不摘”要求,落实各项学生资助政策,保持学生资助力度总体稳定,对脱贫享受政策户和风险未消除的监测对象家庭子女给予重点关注和帮扶,实现应助尽助,促进教育公平。深化资助育人,加强对家庭经济困难学生的思想政治教育、学业指导、心理疏导、就业帮扶,逐步推进保障型资助向发展型资助转变,开展“诚信校园行”活动。规范资助管理,严格资助资金监管,加强资助机构队伍建设,提高资助信息化水平,实施全覆盖的绩效评价制度。
(四)提高教育经费使用效益
全面实施预算绩效管理。将绩效管理范围覆盖所有财政教育资金,深度融入预算编制、执行、监督全过程,加强绩效评价结果运用,强化责任约束,激发绩效管理的内生动力。强化制度建设和信息化管理,全面提升内部控制水平。推动落实高校总会计师制度,提升财务治理能力和水平。加强教育内部审计,完善内部审计制度,实施专项资金审计,继续开展领导干部经济责任审计、预算执行和财政财务收支审计。推进学校财务信息公开,主动接受社会监督。坚持勤俭节约办教育,严禁超标准建设豪华学校。
加强国有资产管理。建立健全国有资产管理体制机制,理顺单位国有资产管理内设机构和职能;全面落实国有资产内部控制体系建设要求,建立覆盖所有国有资产管理内容和管理流程的内部控制体系;按照节约高效、公开透明的原则依法依规做好资产配置工作;推进资产绩效管理工作,建立长期低效运转和闲置资产调剂机制;明确国有资产有偿使用规范,依法管理、有偿使用收益,确保国有资产安全。完成高校所属企业体制改革,促进高校聚焦教学科研主业。健全学校固定资产处置管理机制,推动尚有使用价值的仪器设备校校之间捐赠转移,提升资产利用效率。
十七、加强党对教育工作的全面领导
完善党在领导教育事业发展中把方向、谋大局、定政策、促改革的体制机制,全面贯彻党的教育方针,坚持社会主义办学方向,营造风清气正的教育生态,努力办好人民满意的教育。
(一)牢牢掌握党对教育工作的领导权
强化党对教育工作领导的制度建设。教育必须为社会主义现代化建设服务、为人民服务,必须与生产劳动和社会实践相结合,培养德智体美劳全面发展的社会主义建设者和接班人。完善党委统一领导、党政齐抓共管、部门各负其责的教育领导体制。坚持党管办学方向、管改革发展、管干部、管人才,把教育改革发展纳入各级党委议事日程。充分发挥党委教育工作领导小组职能,完善各级党委和政府定期研究教育工作机制。坚持党政主要负责同志熟悉教育、关心教育、研究教育,深入教育一线调研、为师生上思政课,健全党政领导联系学校制度,完善年终述职必述教育工作制度。巩固深化各类学习教育成果,推动学习教育常态化制度化,形成落实党的领导纵向到底、横向到边、全面覆盖的工作格局。牢牢把握学校意识形态工作领导权、管理权、话语权,落实意识形态工作责任制,强化意识形态阵地管理。掌握校园网络意识形态主导权,从严管理校内各类新媒体平台,重点建设一批宣传展示平台。全面贯彻党的民族政策和宗教政策,深入开展铸牢中华民族共同体意识教育,实行教育与宗教相分离,坚决防范和抵御各类非法传教与渗透活动。
(二)贯彻落实党的教育方针
完整准确领会党的教育方针。深刻把握教育工作的政治属性、宗旨方向、目标任务,坚持社会主义办学方向,坚持教育为人民服务、为中国共产党治国理政服务、为巩固和发展中国特色社会主义制度服务、为改革开放和社会主义现代化建设服务,扎根中国大地办教育,同生产劳动和社会实践相结合,努力培养担当民族复兴大任的时代新人。坚持教育公益性原则,坚持以人民为中心发展教育。将党的教育方针纳入党政领导干部培训内容,列为教育系统党委(党组)理论学习中心组学习研讨的重要内容,融入教育行政管理、办学治校和教育教学全过程,推动党的教育方针成为广大教育工作者耳熟能详、自觉运用的日常规范。
(三)全面加强教育系统基层党建
坚持把党的政治建设摆在首位。加强各级各类学校党建工作。推进中小学校党组织全面建设、有效覆盖,公办学校实现“每校必建”,民办学校实现“应建必建”。推动建立中小学校党组织领导下的校长负责制,进一步坚持和完善高校党委领导下的校长负责制,推进民办高校党委书记选派全覆盖,切实把党的领导贯穿办学治校、教书育人全过程。贯彻《中国共产党普通高等学校基层组织工作条例》,落实新时代党的组织路线,加强和改进高校党的建设。做好在教师和学生中发展党员工作。加强各级各类学校党建工作标准化、规范化建设,深入开展中小学校党建工作示范校创建,继续实施全省高校党支部建设“两化一创”强基引领三年行动。完善落实党组织书记抓基层党建工作述职评议考核制度,树立鲜明导向,强化党建引领。优化高校基层党支部书记、院(系)党组织书记、学校党委书记三级述职评议机制。不断加强和改进高校统战工作,坚持统一战线工作原则,强化高校党外人士思想政治引导,加强党外代表人士队伍建设,充分发挥党外知识分子作用。以加强党建带动工会、共青团、妇联、少先队等群团组织和学生会组织、学生社团建设。
(四)营造风清气正的良好政治生态
持之以恒抓好党的作风建设。深入贯彻落实《党委(党组)落实全面从严治党主体责任规定》,主要负责同志负总责,班子成员落实“一岗双责”,层层传导压力,压紧压实责任。落实中央八项规定及其实施细则精神,紧盯薄弱环节,持续整治“四风”,聚焦形式主义突出问题,切实为基层减负增能。深入推进党风廉政建设,完善重要领域、重点部位和关键环节的廉政风险防控机制,常态化开展警示教育,增强广大党员干部的廉洁自律意识和纪律观念。严肃监督执纪问责,精准运用监督执纪“四种形态”,持续推进全省教育系统以案促改常态化制度化,一体推进不敢腐、不能腐、不想腐。突出政治监督,强化巡视成果运用,构建巡视巡察上下联动工作机制,统一领导、分级负责,推动巡视巡察工作走实走深。树立和坚持正确选人用人导向,围绕建设高质量教育体系选干部、配班子、建队伍、聚人才,配齐建强专兼职党务干部队伍,推动党务干部和行政业务干部之间双向交流。加强基层党组织和党员队伍建设,着力提高组织生活质量,深化理想信念教育,发挥党员先锋模范作用,激励党员干部担当尽责、干事创业。
十八、完善规划落实机制
各级政府要加强对规划实施的组织领导,明确工作分工,完善工作机制,将规划总体部署落实到本地规划和政策中,确保各项目标任务如期完成。
(一)明确主体责任
抓好规划目标任务的分解与落实。各地要加强统筹领导,加强主要目标、重点任务、重大工程项目与规划的衔接,科学制定符合本地实际的发展目标和具体政策措施。对规划确定的教育改革发展重点任务,制定时间表、路线图。对规划确定的约束性指标、工程项目等任务,要将主要指标分解纳入年度计划指标体系,做好年度间综合平衡工作,根据进度要求如期完成;确定年度工作重点,推动各项目标、任务、政策、举措落到实处。建立健全跨部门协调联动机制,共同研究解决教育改革发展的重大问题,推动规划落实。坚持项目跟着规划走、资金和要素跟着项目走,依法依规对工程项目优化审批核准程序,优先保障。
(二)强化监测评估
持续提升规划实施质量。开展规划实施情况动态监测、中期评估和总结评估。完善规划实施监测评估机制,充分利用大数据等现代信息技术对规划实施情况开展跟踪监测,通过第三方评估等多种形式,分任务、分阶段开展规划实施评估,及时发现问题,优化政策措施。发挥监察机关和审计机关对推进规划实施的监督作用。加强分类指导,保护和激发基层首创精神,鼓励各地各校大胆实践、积极探索、积累经验,不断探索实施规划的有效机制。将规划实施情况作为督促检查各级教育部门及学校工作的重要内容,强化考核结果应用,将其作为考核各级政府和干部工作实绩的重要依据。
(三)营造良好社会氛围
引导各界参与规划实施。探索建立有关智库参与教育改革发展政策制定的机制,完善新媒体等社会反馈和监督机制,提高规划实施与人民教育需求的契合度。推动各级教育部门定期发布教育改革发展动态和规划实施情况,建立健全规划公开和公众参与机制。鼓励并引导社会各界广泛参与规划实施,积极贡献力量。发挥新闻媒体的作用,及时总结宣传各地在规划实施中的先进经验和典型做法,加强规划的政策解读与宣传推广,引导社会各界和广大人民群众对教育事业改革发展的关注与支持,形成良好社会氛围。
来源:河南省人民政府





































